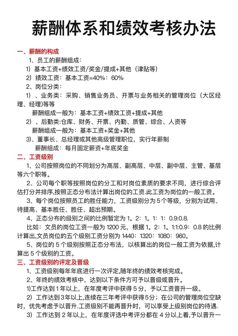
在公司管理中,薪酬与绩效是驱动员工积极性、优化人才结构、实现战略目标的核心机制,科学合理的薪酬体系能确保员工付出与回报的对等性,而公正有效的绩效管理则能明确工作方向、识别能力短板,二者需协同设计、动态优化,才能形成“以绩效定薪酬、以薪酬促绩效”的良性循环,以下从体系设计、实施要点、动态优化三个维度展开具体说明。

薪酬体系设计:兼顾内部公平性与外部竞争力
薪酬体系的核心目标是“吸引人、留住人、激励人”,需同时满足内部公平、外部竞争、个人贡献与战略导向四大原则,具体设计可分三步:
岗位价值评估:构建内部公平的“基准线”
首先通过岗位价值评估,明确不同岗位在公司内部的相对重要性,为薪酬等级奠定基础,常用方法包括点数法(如对岗位职责、任职要求、工作环境等维度赋权打分)和排序法(直接按岗位重要性排序),技术总监、销售经理、行政主管的岗位价值评估结果可能分属不同薪酬等级,确保“高价值岗位高薪酬”,避免同工不同酬或价值倒挂。
薪酬结构与水平:平衡固定与浮动部分
薪酬结构需结合岗位特性设计,通常包含固定薪酬(基本工资、岗位工资、技能工资)和浮动薪酬(绩效奖金、提成、年终奖)两部分。
- 固定薪酬:保障员工基本生活,体现岗位价值,技术研发岗固定占比可设为70%-80%(侧重稳定性),销售岗固定占比30%-50%(侧重激励性)。
- 浮动薪酬:与绩效结果强挂钩,激发短期动力,可设置“阶梯式”发放规则,如绩效评级为“优秀”者拿120%奖金,“合格”者拿100%,“待改进”者拿80%,“不合格”者无奖金。
薪酬水平定位:对标市场数据保持竞争力
通过行业薪酬调研(如参考第三方机构报告、同行企业招聘信息),确定公司薪酬在市场的分位值(如P50为市场中等水平,P75为75分位,具备较强竞争力),若目标人才定位为行业前30%,薪酬水平可设为P75,避免因薪酬过低导致人才流失,或过高增加人力成本。

绩效管理体系:从目标设定到结果应用的全流程闭环
绩效管理不是“秋后算账”,而是通过“目标-执行-评估-反馈”的循环,持续提升组织与个人能力,关键步骤如下:
目标设定:对齐战略,清晰可量化
采用SMART原则(具体、可衡量、可实现、相关性、时间限制)设定目标,确保个人目标支撑部门目标,部门目标支撑公司战略,公司年度目标是“营收增长20%”,销售部门目标可拆解为“Q3前新增10个客户,每个客户季度采购额不低于5万元”,个人销售目标可进一步拆解为“每月新增2个客户,季度销售额15万元”。
过程管理:动态跟踪,及时纠偏
避免“年初定目标、年底算总账”,需通过定期沟通(如月度例会、季度复盘)跟踪目标进展,销售员若连续两个月未达月度目标,主管需分析原因(是市场变化还是能力不足),并协助制定改进方案(如调整客户策略或提供培训),可借助绩效管理工具(如OKR、KPI系统)实时记录数据,确保评估有据可依。
绩效评估:多维度评价,避免主观偏差
评估标准需量化与质化结合,避免“老好人”或“印象分”问题,可从业绩结果(KPI完成率,如销售额、项目交付及时率)、能力态度(团队协作、创新意识)、行为过程(是否遵守流程、是否主动承担额外工作)三个维度设计指标,并赋予不同权重(如业绩占60%、能力占30%、行为占10%),评估主体可包括上级、同事、下属(360度评估),确保客观性,评估结果通常分等级(如优秀/良好/合格/待改进/不合格),等级比例需控制(如优秀不超过10%,不合格不低于5%),避免“大锅饭”或“一刀切”。

结果应用:与薪酬、晋升、培训强关联
绩效结果若不应用,便形同虚设,需明确“绩效-薪酬”联动规则:
- 薪酬调整:年度绩效为“优秀”者,可获薪资普调+特别奖金;“合格”者获常规普调;“待改进”者不调薪或降薪;“不合格”者进入绩效改进计划(PIP),仍未改进则淘汰。
- 晋升与发展:连续两年“优秀”者优先晋升,“待改进”者需参加针对性培训(如管理能力培训、技能提升课程)。
薪酬与绩效的协同优化:动态调整,持续迭代
薪酬与绩效并非一成不变,需根据公司发展阶段、市场环境、战略调整动态优化:
定期审视与调整
每年对薪酬体系进行一次全面审视,结合岗位价值变化(如新业务岗位重要性提升)、市场薪酬数据更新(如通胀率、行业薪酬涨幅)调整薪酬水平与结构,每半年复盘绩效管理流程,评估目标合理性(如市场突变导致目标过高需下调)、评估工具有效性(如某指标无法量化需替换)。
关注员工体验与反馈
通过匿名问卷、焦点小组访谈等方式,收集员工对薪酬公平性、绩效流程合理性的反馈,若多数员工认为“绩效指标与实际工作脱节”,需重新梳理岗位职责与目标设定逻辑;若反映“薪酬涨幅低于行业水平”,则需调整薪酬定位或控制成本。
长短期激励结合
除现金薪酬外,可设计长期激励计划(如股权期权、限制性股票),绑定核心人才与公司长期利益,对技术骨干授予3年期的期权,若3年内公司营收增长50%,则可按约定价格行权,避免核心人才因短期薪酬不足流失。
相关问答FAQs
Q1:如何避免绩效评估中“老好人”现象,让结果更客观?
A:可通过三方面解决:一是量化评估指标,减少主观评价空间(如用“客户投诉次数”替代“服务态度”);二是引入多维度评估主体(如上级、同事、客户共同打分),平衡单一视角偏差;三是强制分布等级比例(如优秀10%、良好30%、合格50%、待改进及不合格10%),避免全员“合格”;四是建立评估申诉机制,允许员工对结果异议提供证据,由HR部门复核。
Q2:初创公司资源有限,如何设计低成本但有效的薪酬绩效方案?
A:初创公司可聚焦“轻量化、强激励”:薪酬方面,采用“低固定+高浮动”结构(如固定工资占40%,绩效奖金占60%),降低固定成本;对标行业P50-P75分位,核心岗位(如技术合伙人、销售负责人)用股权期权替代部分现金,绑定长期利益,绩效方面,简化流程(OKR替代KPI,目标控制在3-5个),强调结果导向(如“3个月内产品上线”“首月获取100个种子用户”),通过每周站会跟踪进度,避免复杂表格填报,确保管理层能聚焦业务而非流程。
