这是一个非常普遍的误解。答案是:外包公司不一定必须有劳务派遣,很多合规的外包公司完全不使用劳务派遣。

这两个概念虽然都涉及第三方公司提供人力资源,但它们在法律关系、业务模式和核心目的上有着本质的区别。
- 劳务派遣:你把“人”派到我的公司工作,人归你管,但我指挥他干活,核心是“人”的雇佣关系转移。
- 业务外包:你把“一整件事”或“一个项目”交给我来做,我保证结果,人归你管,我只关心结果,核心是“业务/成果”的转移。
下面我们来详细拆解一下这两者的区别,以及为什么外包公司不一定需要劳务派遣。
劳务派遣
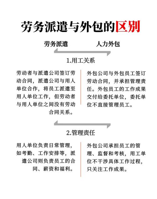
劳务派遣是一种劳动用工形式。
-
三方关系:

- 派遣单位:与劳动者签订劳动合同,建立劳动关系,负责发放工资、缴纳社保。
- 用工单位:实际使用劳动者,指挥和管理其日常工作,并向派遣单位支付服务费。
- 劳动者:在用工单位工作,接受用工单位的管理,但劳动关系在派遣单位。
-
核心特征:
- “人”是核心:派遣单位向用工单位提供的是符合其要求的“劳动力”。
- 临时性、辅助性、替代性:根据中国《劳动合同法》,劳务派遣只能在“三性”岗位上使用,且用工比例不得超过10%,临时性岗位(存续时间不超过6个月)、辅助性岗位(为主营业务提供服务的非核心岗位)、替代性岗位(因脱产学习、休假等原因无法工作的岗位)。
- 管理责任:用工单位对劳动者进行直接管理,但劳动关系的风险(如解雇、工伤等)由派遣单位承担。
-
比喻:
就像一个“临时工租赁公司”,你公司突然来了个大项目,需要10个临时数据录入员,你可以和劳务派遣公司签合同,让他们派10个人过来,你按月给派遣公司付钱,这10人是派遣公司的员工,但每天在你公司听你指挥干活。
业务外包
业务外包是一种商业合作模式。

-
三方关系:
- 发包方:将业务或项目委托给外包公司。
- 承包方(外包公司):承接业务,利用自己的团队、技术和资源完成约定的工作成果,并向发包方收取费用。
- 外包公司的员工:与外包公司签订劳动合同,由外包公司进行全权管理(招聘、培训、薪酬、考核等)。
-
核心特征:
- “事/成果”是核心:外包公司提供的是完整的解决方案或最终成果,而不是单纯的劳动力,把整个IT运维、客户服务中心、财务核算等整个部门包出去。
- 对成果负责:发包方只关心外包公司是否按时、按质、按量完成了合同约定的目标,至于外包公司如何组织人员、如何管理,发包方通常不干涉。
- 独立性:外包公司在业务执行上具有独立性,更像一个独立的业务部门或合作伙伴。
-
比喻:
就像一个“专业服务供应商,你公司的IT部门技术力量不足,可以把整个“公司网站维护和服务器管理”这个业务外包给一家专业的IT外包公司,你和这家公司签合同,约定服务内容、响应时间、可用性等指标,这家公司有自己的团队,他们如何排班、用什么技术、如何管理团队,你完全不用管,你只需要月底收到他们的账单,并确保你的网站没宕机就行。
为什么很多外包公司不用劳务派遣?
-
合规性要求:劳务派遣的“三性”和10%的比例限制非常严格,如果一个外包公司承接了一个核心业务(如软件开发、客户服务),如果全部使用派遣员工,很可能就违反了劳务派遣的规定,面临法律风险。
-
管理责任和风险:在劳务派遣中,用工单位(发包方)虽然不直接签合同,但仍然要对派遣员工进行大量的直接管理,这在法律上被视为“事实用工”,容易产生劳动纠纷,而在业务外包中,发包方将管理风险完全转移给了外包公司,自己只对结果负责。
-
业务模式的需要:外包的核心是交付价值和成果,而不是人头,外包公司需要建立自己的核心能力、知识体系和管理流程,如果完全依赖派遣员工,外包公司就只是一个“人头贩子”,无法形成自己的核心竞争力,利润也会很薄。
-
成本控制:虽然看起来外包公司用人成本高,但外包公司通过规模化招聘、专业化管理和风险承担,其综合成本可能比发包方自己雇佣更划算,也更灵活。
混淆的风险:假外包,真派遣
在实践中,很多公司为了规避劳务派遣的严格规定,或者为了降低用工成本,会打着“业务外包”的旗号,行“劳务派遣”之实,这就是俗称的“假外包,真派遣”。
如何识别“假外包,真派遣”?
- 考核标准:发包方是考核“人头”数量和出勤时间(按人头收费),还是考核最终的业务成果(按项目或成果收费)?
- 管理方式:发包方是否直接对外包公司的员工进行日常考勤、工作安排、绩效考核?
- 人员依赖:外包公司的员工是否只服务于这一家发包方,并且完全按照其指令工作,没有自己的独立业务?
- 合同名称:合同名称是“《服务外包合同》”还是“《人员派遣服务合同》”?合同内容是描述业务范围和交付标准,还是描述人员数量、岗位和要求?
如果答案是前者,那么很可能就是“假外包,真派遣”,这种模式存在很高的法律风险,一旦被认定为事实劳动关系,发包方需要承担连带责任,补缴社保,支付经济补偿金等。
| 特征 | 劳务派遣 | 业务外包 |
|---|---|---|
| 核心 | “人”的提供 | “事/成果”的交付 |
| 法律关系 | 劳动关系在派遣单位,用工关系在用工单位 | 承包合同关系,员工与发包方无直接关系 |
| 管理责任 | 用工单位直接管理员工 | 外包公司全权管理自己的员工 |
| 风险承担 | 派遣单位承担劳动法风险,用工单位承担连带风险 | 外包公司承担全部管理风险和运营风险 |
| 适用场景 | 临时性、辅助性、替代性岗位 | 非核心业务、专业化业务、项目制业务 |
| 收费模式 | 按人头数量和时间收费(人头费) | 按项目、成果或服务级别协议收费(项目费/服务费) |
外包公司是一种商业服务公司,它的本质是提供专业服务并交付成果,它完全可以通过雇佣自己的正式员工来完成这些服务,完全没有必要使用劳务派遣。 劳务派遣只是其获取人力资源的一种备选方式,但受限于法律和业务模式,它并非必需品,将两者混淆,尤其是“假外包,真派遣”,是企业用工中一个巨大的法律雷区。
