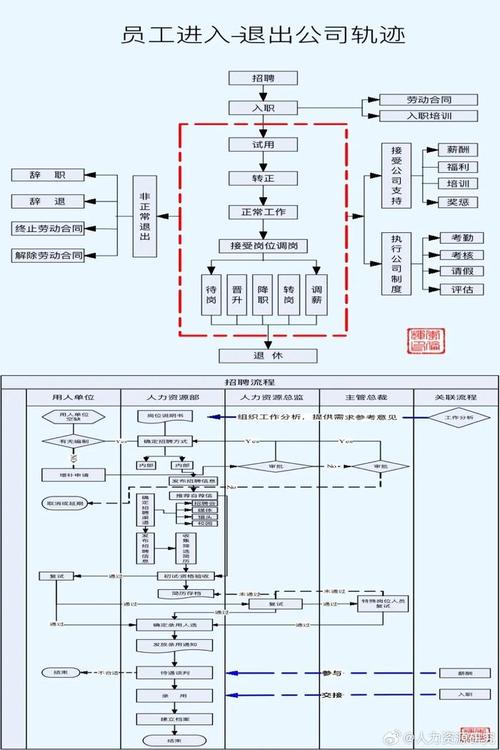
公司人力资源管理总览图
我们用一个顶层流程图来展示HRM的六大核心模块及其相互关系。

graph TD
A[人力资源规划] --> B(招聘与配置);
B --> C(培训与开发);
C --> D(绩效管理);
D --> E(薪酬福利);
E --> F(员工关系);
F --> A;
subgraph HRM核心模块
A; B; C; D; E; F;
end
style A fill:#f9f,stroke:#333,stroke-width:2px
style B fill:#ccf,stroke:#333,stroke-width:2px
style C fill:#cfc,stroke:#333,stroke-width:2px
style D fill:#ffc,stroke:#333,stroke-width:2px
style E fill:#fcc,stroke:#333,stroke-width:2px
style F fill:#cfc,stroke:#333,stroke-width:2px
图解说明: 这六个模块构成了一个持续循环、相互支撑的系统。
- 人力资源规划 是起点,决定了需要什么样的人、多少人。
- 招聘与配置 负责将规划中的人才引入公司。
- 培训与开发 帮助新员工成长并提升现有员工的能力。
- 绩效管理 评估员工表现,为薪酬和晋升提供依据。
- 薪酬福利 根据绩效和贡献给予回报,激励员工。
- 员工关系 营造良好的工作氛围,处理员工问题,并规划未来的员工需求,回到规划的起点。
分模块详细流程图
下面我们对每个模块进行更深入的流程拆解。
招聘与配置流程
这是人力资源管理的“入口”,负责为公司引入合格的人才。
graph TD
A[需求提出] --> B{需求审批};
B -- 通过 --> C[制定招聘计划];
B -- 不通过 --> A;
C --> D[选择招聘渠道];
D --> E[发布招聘信息];
E --> F[筛选简历];
F --> G[面试安排];
G --> H[面试评估];
H --> I{是否录用?};
I -- 是 --> J[发放Offer];
I -- 否 --> F;
J --> K{候选人接受?};
K -- 是 --> L[背景调查];
K -- 否 --> J;
L --> M{调查通过?};
M -- 是 --> N[办理入职手续];
M -- 不通过 --> F;
N --> O[试用期跟踪];
O --> P[转正评估];
P --> Q[正式员工];
关键节点说明:

- 需求提出: 业务部门根据业务发展或人员变动,向HR提交招聘需求,包含岗位名称、职责、任职要求、到岗时间等。
- 需求审批: HR与用人部门、上级领导共同审核需求的合理性与紧急性。
- 招聘渠道: 内部推荐、招聘网站(如猎聘、BOSS直聘)、校园招聘、猎头、社交媒体等。
- 面试评估: 通常包括初试(HR面)、复试(用人部门面)、终试(高管面),评估候选人的专业技能、综合素质和价值观匹配度。
- 背景调查: 对关键岗位候选人进行学历、工作履历、离职原因等核实。
- 入职手续: 签订劳动合同、办理社保公积金、领取工位电脑、进行入职培训等。
培训与开发流程
确保员工具备胜任当前岗位的能力,并为其未来的职业发展做好准备。
graph TD
A[培训需求分析] --> B{需求来源?};
B -- 组织/岗位需求 --> C[制定年度培训计划];
B -- 个人发展需求 --> D[制定个人发展计划IDP];
C --> E[设计培训课程];
D --> E;
E --> F[选择培训方式];
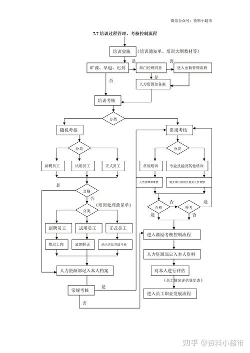
F --> G[实施培训];
G --> H[培训效果评估];
H --> I[反馈与改进];
I --> C;
关键节点说明:
- 培训需求分析: 从组织战略、岗位要求、员工绩效差距三个层面分析,明确“缺什么,补什么”。
- 年度培训计划: HR根据公司战略和各部门需求,汇总形成公司全年的培训日历和预算。
- 个人发展计划: 员工与上级共同制定,明确个人能力提升目标和所需资源。
- 培训方式: 内部讲师授课、外部专家讲座、线上课程、在岗培训、轮岗、项目实践等。
- 效果评估: 通常使用柯氏四级评估模型(反应、学习、行为、结果)来衡量培训的有效性。
绩效管理流程
这是连接员工贡献与组织目标的核心环节,也是激励和发展的基础。
graph TD
A[绩效目标设定] --> B[绩效过程辅导与沟通];
B --> C[绩效评估与打分];
C --> D[绩效面谈与反馈];
D --> E[绩效结果应用];
E --> F[下一周期目标设定];
F --> A;
关键节点说明:

- 绩效目标设定: 通常采用SMART原则(Specific, Measurable, Achievable, Relevant, Time-bound),确保目标清晰、可衡量,管理者与员工共同确认目标。
- 过程辅导: 管理者不是只在年底评估,而是在整个绩效周期内,持续与员工沟通,提供必要的支持和资源,帮助其达成目标。
- 绩效评估: 评估周期结束时,管理者根据事实和数据,对员工的绩效进行客观评价,评估方式可以是360度反馈、KPI、OKR等。
- 绩效面谈: 这是绩效管理中最重要的沟通环节,管理者向员工反馈评估结果,肯定成绩,指出不足,并共同制定改进计划。
- 结果应用: 将绩效结果与薪酬调整、奖金发放、晋升、培训发展、岗位调整等直接挂钩,形成“激励-改进”的闭环。
薪酬福利流程
确保薪酬的公平性、竞争性和激励性,是保留人才的关键。
graph TD
A[薪酬体系设计] --> B[市场薪酬调研];
B --> C[岗位价值评估];
C --> D[薪酬结构确定];
D --> E[薪酬预算管理];
E --> F[日常薪酬核算与发放];
F --> G[社保公积金管理];
G --> H[福利体系设计与执行];
H --> I[年度薪酬回顾与调整];
I --> E;
关键节点说明:
- 薪酬体系设计: 建立一套基于岗位、能力和绩效的薪酬体系。
- 市场薪酬调研: 了解同行业、同地区、同岗位的薪酬水平,确保公司薪酬具有外部竞争力。
- 岗位价值评估: 评估公司内部各个岗位的相对价值,确定薪酬等级。
- 薪酬结构: 确定基本工资、绩效工资、津贴、奖金等的比例和构成。
- 结果应用: 绩效管理的结果直接体现在绩效工资和奖金的计算上。
员工关系流程
营造积极、健康、和谐的劳动关系,预防和处理劳动争议,提升员工敬业度。
graph TD
A[入职引导] --> B[劳动合同管理];
B --> C[企业文化建设];
C --> D[沟通与反馈机制];
D --> E[员工活动与关怀];
E --> F[劳动纪律与奖惩];
F --> G[员工申诉与冲突处理];
G --> H[离职管理];
关键节点说明:
- 入职引导: 帮助新员工快速融入公司,了解文化、制度和团队。
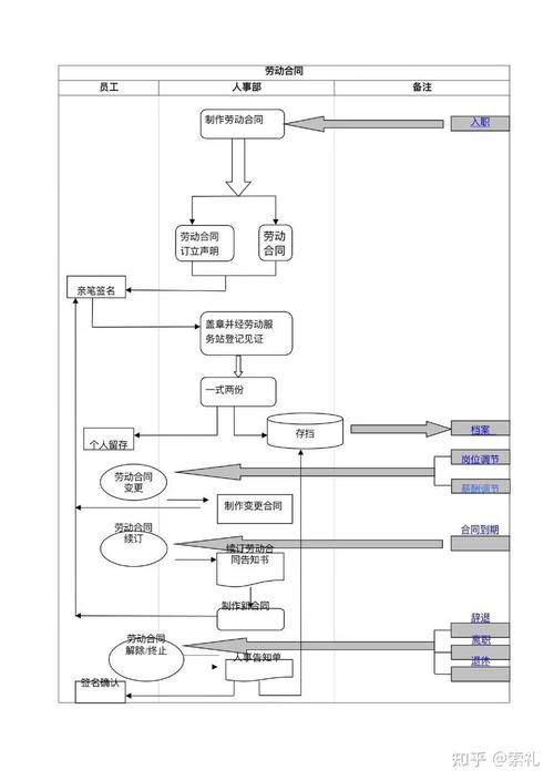
- 劳动合同管理: 办理入职、续签、变更、解除/终止等手续,确保合规。
- 沟通与反馈机制: 建立如员工满意度调查、座谈会、总经理信箱等渠道,倾听员工声音。
- 离职管理: 规范离职流程,进行离职面谈,了解离职原因,做好工作交接和社保公积金转移。
人力资源规划流程
这是所有HR工作的“大脑”和“导航”,确保人力资源战略与公司整体战略一致。
graph TD
A[分析公司战略与业务目标] --> B[盘点现有人力资源];
B --> C[预测未来人力需求];
C --> D[预测未来人力供给];
D --> E[制定人力资源规划方案];
E --> F[规划实施与监控];
F --> G[评估与调整];
G --> A;
关键节点说明:
- 分析公司战略: 理解公司未来3-5年的发展方向、业务扩张或收缩计划。
- 盘点现有人力资源: 分析现有员工的数量、质量、结构、能力、绩效等,找出优势和差距。
- 预测未来需求: 根据业务发展,预测未来需要什么样的人才、需要多少。
- 预测未来供给: 分析内部晋升、外部招聘等渠道能提供多少人才。
- 制定规划方案: 针对供需缺口,制定具体的招聘、培训、晋升、裁员等行动计划。
这份流程图从宏观到微观,系统地展示了现代企业人力资源管理的完整体系,一个高效的HRM体系,需要将这些流程制度化、信息化(通常通过HR系统实现),并持续优化,最终目标是“选、育、用、留”好人才,驱动组织实现战略目标。
