公司规定转正可以调薪酬是企业人力资源管理中一项重要的制度安排,旨在通过科学的薪酬调整机制,激励员工成长、优化人才结构,同时确保薪酬体系的公平性与竞争力,这一规定不仅关系到员工的切身利益,更直接影响企业的团队稳定性和长期发展,从制度设计到落地执行,需要兼顾员工个人发展与企业整体战略,通过明确的规则、透明的流程和合理的评估,实现员工与企业的共同成长。

转正调薪酬的制度逻辑与意义
转正调薪酬的核心逻辑在于“价值匹配”与“激励导向”,员工在试用期期间,企业通过对其工作能力、业绩表现、团队协作等方面的全面评估,判断其是否达到岗位正式要求,对于表现优秀、完全胜任的员工,通过薪酬调整肯定其价值贡献,能够有效提升员工的归属感和工作积极性;对于部分达到岗位要求但仍有提升空间的员工,适度调整薪酬并辅以明确的改进目标,可引导其持续进步;而对于未能通过转正评估的员工,则需按照规定终止劳动关系或延长试用期,确保团队整体效能,从企业角度看,这一机制有助于筛选和保留核心人才,优化人力成本配置,避免“一刀切”的薪酬僵化,保持薪酬体系的市场竞争力。
转正调薪酬的实施前提与标准
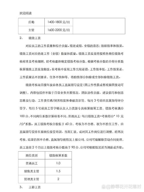
转正调薪酬并非无条件的“普调”,而是基于明确的评估标准和规范的流程,企业需在招聘阶段或员工入职时,通过《劳动合同》《员工手册》或《试用期考核管理办法》等文件,清晰告知员工转正薪酬调整的相关规则,包括评估维度、调整幅度、流程及时限等,确保信息的透明对称,评估标准应兼顾量化指标与质性评价,销售岗位可重点考核业绩达成率、客户转化率等量化数据;职能岗位则可关注工作完成质量、流程优化贡献、跨部门协作效率等;技术岗位需评估专业能力、技术创新成果等,员工的职业素养、学习能力和对企业文化的认同度也应作为重要参考维度。
以某互联网公司的试用期考核为例,其评估体系可分为四个维度:工作业绩(占比40%)、专业能力(占比30%)、团队协作(占比20%)、价值观匹配(占比10%),每个维度设置3-5个具体评分项,如“工作业绩”包括任务完成及时率、成果质量、目标超额率等,评估采用“自评+直属上级评价+跨部门协作方评价+HR复核”的多维度模式,确保结果的客观公正,评估结果通常分为“优秀”“良好”“合格”“待改进”四个等级,对应不同的薪酬调整幅度:优秀者可上调15%-25%,良好者上调8%-15%,合格者按原定薪酬转正,待改进者则需制定为期1-3个月的改进计划,期间薪酬暂不调整,改进后仍未达标则可能延长试用期或解除劳动合同。
薪酬调整的流程与注意事项
规范的流程是确保转正调薪酬公平性的关键,一般而言,流程可分为五个阶段:一是试用期结束前10-15天,员工提交转正申请,直属上级启动考核评估;二是评估结束后,上级将结果反馈给员工并签字确认,员工如有异议可在3个工作日内提出申诉;三是HR部门汇总考核结果,根据企业薪酬体系框架拟定调整方案,报管理层审批;四是审批通过后,HR部门在员工转正当日或次月薪酬发放周期兑现调整结果,并通过书面形式告知员工调整后的薪酬结构、发放规则及生效日期;五是建立薪酬档案,记录员工的历次薪酬调整情况,为后续的薪酬回顾与晋升提供依据。

在执行过程中,需特别注意以下几点:一是避免“暗箱操作”,所有评估数据、调整依据均需留存书面记录,确保可追溯;二是关注薪酬的外部公平性,定期通过行业薪酬调研数据对比,确保转正后的薪酬水平处于市场分位数的合理区间,避免因薪酬过低导致人才流失;三是结合员工职业发展路径,对于高潜力员工,可在转正时不仅调整薪酬,同时明确晋升通道或培训计划,实现“薪酬+发展”的双重激励;四是灵活处理特殊情况,如员工在试用期内做出突出贡献(如重大项目突破、关键技术攻克等),可启动破格调薪流程,打破常规评估标准,体现激励的及时性。
相关问答FAQs
Q1:试用期表现优秀,但转正后薪酬调整幅度未达预期,是否可以与上级进一步沟通?
A:可以,建议首先与直属上级进行一对一沟通,了解薪酬调整的具体评估依据和计算逻辑,例如业绩指标的完成情况、能力维度的评分细节等,若确认存在评估误差或信息不对称,可提供补充材料说明实际情况;若评估结果无误但企业薪酬体系存在固有限制(如薪酬带宽、预算审批流程等),可表达对自身价值的认可,并询问后续提升薪酬的具体路径(如季度/年度绩效加薪、晋升调薪等),通过持续贡献争取合理回报,沟通时应保持理性态度,以“了解规则、明确方向”为目标,避免单纯聚焦于短期薪酬差异。
Q2:转正后薪酬调整是否需要签订书面协议?未明确调整幅度是否影响权益?
A:建议企业与员工以书面形式确认转正后的薪酬标准,根据《劳动合同法》规定,劳动合同中应包含劳动报酬条款,若试用期薪酬与转正后薪酬存在差异,企业应在转正时通过《薪酬确认函》《劳动合同变更协议》等文件明确调整后的具体数额、构成(基本工资、绩效工资、补贴等)及生效日期,若未签订书面协议但企业已按调整后的薪酬发放数月,且员工未提出异议,可视为双方已通过实际履行变更了薪酬约定;若企业未按约定调整薪酬(如明确承诺上调但未兑现),员工可依据《劳动合同法》第三十八条主张企业未及时足额支付劳动报酬,并要求补发差额或解除劳动合同并要求经济补偿。

