公司项目部绩效考核办法是提升项目管理水平、确保项目目标实现的重要管理工具,通过科学合理的考核机制,能够有效激励项目团队积极性、规范项目管理流程、优化资源配置,以下从考核目的、适用范围、考核原则、考核内容与指标、考核实施流程、结果应用及保障措施等方面进行详细说明。

考核目的
项目部绩效考核旨在客观评价项目团队的工作业绩与贡献,明确项目各岗位的职责与目标,促进项目质量、安全、进度、成本等目标的全面达成,同时为项目成员的薪酬调整、晋升培训、评优评先提供依据,推动公司项目管理标准化与规范化建设。
适用范围
本办法适用于公司所有在建及新开工项目部,包括房建、市政、公路、水利等各类工程项目,考核对象涵盖项目经理、项目副经理、技术负责人、施工员、安全员、质量员、材料员、造价员等全体项目管理人员,并根据岗位差异设置差异化考核指标。
考核原则
- 目标导向原则:以项目合同目标、公司年度管理目标为核心,将考核指标与项目关键成果紧密挂钩。
- 客观公正原则:以量化数据为考核依据,结合定性评价,避免主观臆断,确保考核结果真实反映项目绩效。
- 激励约束并重原则:既对优秀绩效给予奖励,也对未达标行为进行约束,形成“奖优罚劣”的良性机制。
- 动态调整原则:根据项目阶段(如施工准备、主体施工、竣工收尾)及外部环境变化,适时调整考核指标权重与标准。
与指标
项目部绩效考核采用“定量+定性”相结合的方式,涵盖以下核心维度,具体指标及权重可根据项目类型与规模调整:
(一)定量指标(占比70%)
| 考核维度 | 具体指标 | 目标值设定依据 | 权重 |
|---|---|---|---|
| 项目进度 | 关键节点完成率、工期达成率 | 项目里程碑计划、合同工期 | 20% |
| 工程质量 | 单位工程合格率、质量事故次数、客户投诉率 | 国家规范、质量目标、客户要求 | 20% |
| 安全生产 | 安全事故发生率、隐患整改及时率、安全文明施工达标率 | 安全生产标准、行业规范 | 15% |
| 成本控制 | 项目成本降低率、预算执行偏差率、材料损耗率 | 项目预算成本、公司成本控制标准 | 15% |
(二)定性指标(占比30%)
| 考核维度 | 具体指标 | 评价标准 | 权重 |
|---|---|---|---|
| 团队管理 | 团队协作效率、员工培训完成率、核心人员流失率 | 项目团队满意度调查、人力资源管理制度 | 10% |
| 客户满意度 | 业主评价、服务响应及时性、合同履约情况 | 业主反馈表、合同条款履行记录 | 10% |
| 管理创新 | 新技术应用、流程优化建议、管理成果(如专利、工法) | 创新成果报告、实际应用效果 | 5% |
| 资料管理 | 技术资料归档完整性、竣工资料移交及时性 | 公司档案管理规定、监理要求 | 5% |
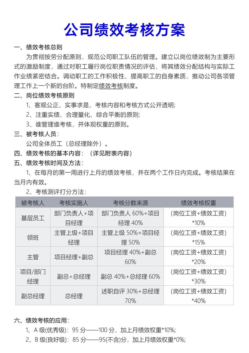
考核实施流程
- 考核周期:实行月度跟踪、季度考核、年度总评的模式,其中月度以进度、安全、成本等短期指标为主,季度与年度增加团队管理、客户满意度等综合指标。
- 目标设定:项目启动后1个月内,由公司工程管理部牵头,项目经理组织团队共同制定《项目绩效考核目标责任书》,明确各阶段指标值与评价标准,经分管领导审批后执行。
- 数据收集:每月25日前,项目部向工程管理部、安全管理部、成本控制部等职能部门提交考核数据支撑材料(如进度报表、质量检测报告、安全检查记录等),职能部门对数据的真实性进行复核。
- 绩效评价:季度考核结束后,由公司绩效考核小组(分管领导任组长,成员包括工程、人力、财务等部门负责人)召开评审会,结合定量数据与定性评价(如360度评估),综合确定考核得分。
- 结果反馈:考核结果于评审结束后3个工作日内向项目部反馈,项目经理对结果有异议的,可在2个工作日内提交书面申诉,人力资源部在5个工作日内核实并反馈处理意见。
考核结果应用
- 绩效薪酬:季度考核得分与项目团队季度绩效奖金挂钩,具体标准如下:
- 90分(含)以上:绩效奖金系数1.2;
- 80-89分:绩效奖金系数1.0;
- 70-79分:绩效奖金系数0.8;
- 70分以下:不发放绩效奖金,并需提交整改报告。
- 评优晋升:年度考核排名前20%的项目经理及团队,优先推荐为公司“优秀项目经理”“先进项目部”,并作为岗位晋升、职称评聘的重要依据;考核不合格者,视情节进行岗位调整或培训。
- 项目复盘:考核结束后,公司组织项目部召开绩效复盘会,分析问题根源,总结优秀经验,形成《项目管理改进报告》,纳入公司知识库。
保障措施
- 组织保障:成立公司绩效考核领导小组,负责考核制度的制定、监督与争议处理;人力资源部负责考核流程的统筹协调,各职能部门配合提供数据支持。
- 制度保障:建立《项目数据管理办法》《绩效考核申诉流程》等配套制度,确保考核过程规范透明。
- 培训保障:定期组织项目经理与考核人员开展培训,明确考核指标解读、数据收集规范及结果应用要求,提升考核专业性。
相关问答FAQs
Q1:项目部绩效考核中,若因业主原因(如设计变更、场地延误)导致进度滞后,考核是否受影响?
A:若因业主原因导致进度不达标,项目部需在事发后3个工作日内提交书面说明及相关证明材料(如业主签证、变更函),经工程管理部核实后,可酌情调整进度指标权重或免于扣分,但需同步更新后续阶段目标值,确保项目总体目标不受影响。

Q2:考核结果如何与项目成员的个人发展结合?
A:考核结果将纳入项目成员的《个人绩效档案》,作为年度调薪、岗位晋升、外派培训的核心参考,连续两年考核优秀的成员,可纳入公司“后备项目经理”培养计划;考核不合格的成员,需接受针对性岗位培训,培训后仍不达标者,将进行岗位调整或降级处理。

