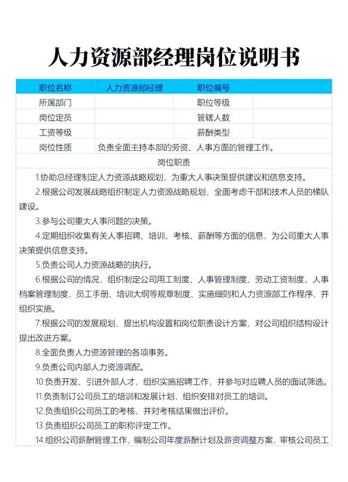
公司人事部门是企业人力资源管理的核心执行机构,其职责范围覆盖了员工从“入职前”到“离职后”的全生命周期管理,同时支撑企业整体战略目标的落地,具体而言,人事工作可划分为六大核心模块,各模块既独立运作又相互衔接,共同构成完整的人力资源管理体系。

在人力资源规划模块,人事部门需基于公司发展战略,分析现有人力资源的数量、质量及结构,预测未来人才需求与供给缺口,制定系统性的人才引进、培养及储备计划,通过岗位价值评估确定编制数量,结合业务扩张节奏规划招聘周期,确保人才供给与企业发展节奏匹配,这一模块是人事工作的“导航系统”,为后续模块提供方向指引。
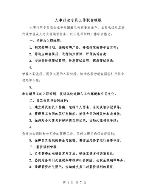
招聘与配置模块是人力资源的“入口环节”,包括需求对接、渠道选择、简历筛选、面试组织、背景调查及录用入职等全流程管理,人事部门需与业务部门紧密协作,明确岗位任职资格,设计科学的测评工具(如笔试、行为面试法等),通过校园招聘、社会招聘、内部竞聘等多渠道吸引人才,同时优化人岗匹配度,实现“合适的人在合适的岗位上”,劳动合同签订、试用期管理、入职培训等也属于此模块范畴,确保新员工快速融入组织。
培训与开发模块聚焦员工能力提升与职业发展,涵盖需求调研、课程设计、培训实施及效果评估四个环节,人事部门需建立分层分类的培训体系:针对基层员工开展岗位技能培训,针对中层管理者提供领导力发展项目,针对高层实施战略思维研修,推动导师制、轮岗机制、知识分享平台等非正式学习方式,结合线上学习平台(如企业内网课程、外部MOOC)构建混合式培养模式,助力员工与企业共同成长。
绩效管理模块是激励员工、提升组织效能的核心工具,包括绩效目标设定(如KPI、OKR)、过程辅导、绩效考核、结果应用等闭环管理,人事部门需设计科学的指标体系,确保目标与公司战略对齐;通过定期绩效沟通帮助员工识别改进方向;将考核结果与薪酬调整、晋升任免、培训发展挂钩,形成“评价-反馈-改进”的正向循环,避免“为考核而考核”的形式主义。

薪酬福利模块负责构建具有外部竞争性与内部公平性的分配体系,涵盖薪资结构设计、市场薪酬调研、社保公积金管理、福利项目优化等工作,人事部门需根据岗位价值、个人能力及绩效贡献确定薪酬水平,设置基本工资、绩效工资、年终奖金等多元薪酬单元;补充商业保险、健康体检、带薪年假、员工关怀计划等福利,提升员工归属感,降低核心人才流失率。
员工关系模块聚焦于维护和谐稳定的劳动关系,包括劳动合同管理、员工沟通、劳动争议处理、企业文化建设等,人事部门需定期开展员工满意度调研,建立申诉渠道与反馈机制;组织团建活动、文化宣讲会增强团队凝聚力;确保用工合规性,预防劳动纠纷;同时负责员工离职面谈、离职证明开具、档案转接等工作,梳理离职原因优化管理机制。
人事部门还承担人力资源数据统计与分析职能,通过离职率、招聘完成率、培训覆盖率等关键指标(KPI)监控管理效能,为决策提供数据支持,随着数字化发展,HR系统(如OA、e-HR)的运维、人事流程的自动化优化也成为人事工作的重要组成部分。
相关问答FAQs
Q1:人事部门与行政部门的职责有何区别?
A:人事部门聚焦“人”的管理,核心是人力资源规划、招聘培训、绩效薪酬等模块,目标是提升组织效能;行政部门侧重“事”与“物”的统筹,包括办公环境维护、固定资产管理、会务安排、后勤服务等,目标是保障企业日常运转,两者在大型企业中分工明确,中小型企业可能由同一部门兼任,但本质职能存在差异。

Q2:如何判断公司人事部门的工作是否高效?
A:高效的人事部门通常具备三个特征:一是战略支撑力,能将人力资源策略与公司业务目标深度结合(如关键岗位招聘周期缩短30%);二是员工满意度高,通过离职率、调研评分等指标体现(如核心人才流失率低于行业平均水平);三是流程优化能力,例如通过数字化工具将入职办理时间从3天压缩至1天,同时确保合规性与准确性。
