制定子公司考核方案意义在于通过系统化的评价机制,明确子公司的战略定位与经营目标,推动集团整体战略的有效落地,在集团化管理架构中,子公司作为独立运营主体,其经营行为直接关系到集团资源的配置效率与整体竞争力,科学的考核方案能够将集团战略目标分解为可量化、可执行的具体指标,确保子公司发展方向与集团战略保持高度一致,避免因局部利益与整体目标冲突导致的资源浪费或战略偏离,对于扩张型子公司,考核方案可侧重市场份额增长率与营收规模;对于成熟型子公司,则可强化利润率与现金流管控,从而实现差异化战略引导。

考核方案是优化资源配置与提升管理效率的重要工具,通过建立多维度的评价体系,集团能够客观识别各子公司的经营绩效与潜在风险,为资源分配提供数据支撑,高绩效子公司可获得更多资金、人才等资源倾斜,加速其发展;低绩效或存在问题的子公司则需通过考核暴露短板,推动其整改提升,考核过程也是对子公司管理团队履职情况的检验,通过结果导向的激励机制,激发管理层的积极性与责任感,形成“干多干少不一样、干好干坏不一样”的良性竞争氛围,从而提升整体运营效率。
考核方案有助于强化风险控制与合规管理,在考核指标设计中纳入合规性、安全生产、环境保护等维度,能够引导子公司在追求经济效益的同时,严格遵守法律法规与集团内部管理制度,降低运营风险,将安全事故发生率、环保违规次数等作为负面扣分项,可促使子公司重视风险防控,避免因短期行为引发重大损失,通过定期考核与动态监控,集团能及时掌握子公司的财务状况与经营风险,提前预警并采取干预措施,保障集团资产安全。
从组织发展角度看,考核方案是培养人才与文化建设的有效途径,通过考核结果的反馈与分析,子公司管理层能够清晰认识自身优势与不足,明确改进方向,促进管理能力的提升,集团也可根据考核结果选拔优秀人才,充实核心管理团队,形成“能者上、庸者下”的人才流动机制,统一的考核标准与价值观传递,有助于强化子公司的集团认同感,推动“一盘棋”文化的形成,增强整体凝聚力。
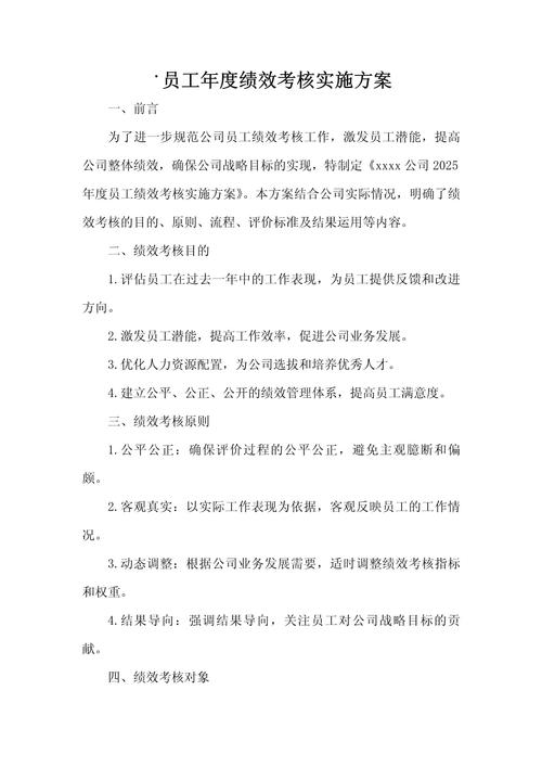
在实际操作中,考核方案的设计需兼顾科学性与灵活性,既要覆盖财务与非财务指标,也要结合行业特点与子公司发展阶段动态调整,以下为考核指标设计的参考框架:

| 考核维度 | 核心指标示例 | 指标权重(参考) |
|---|---|---|
| 财务绩效 | 营收增长率、净利润率、ROE、现金流 | 40%-50% |
| 战略执行 | 重点项目完成率、市场占有率、新业务贡献 | 20%-30% |
| 风险控制 | 合规性、安全事故率、资产负债率 | 15%-20% |
| 管理效能 | 人才发展、内部流程优化、客户满意度 | 10%-15% |
| 创新与发展 | 研发投入、新技术应用、专利数量 | 5%-10% |
通过上述多维度的考核,集团能够全面评估子公司的综合表现,实现战略引导、资源配置、风险管控与人才发展的有机结合,最终推动集团整体价值的持续提升。
相关问答FAQs
Q1:如何确保子公司考核方案的科学性与公平性?
A1:科学性与公平性需从三方面保障:一是指标设计需结合战略目标与子公司实际,避免“一刀切”,可对不同类型子公司设置差异化指标;二是数据来源需客观可靠,建立独立的数据审计机制;三是考核过程需透明公开,引入申诉与复核流程,确保结果公正,定期复盘考核方案的有效性,根据实际执行情况动态调整,也是提升科学性的关键。
Q2:考核结果如何与子公司管理层激励挂钩?
A2:考核结果应与短期激励(如绩效奖金、薪酬调整)和长期激励(如股权期权、晋升机会)相结合,考核优秀的子公司管理层可获得更高额度的绩效奖金与优先晋升资格;考核不合格的则需进行绩效面谈,制定改进计划,连续不合格者可能面临岗位调整,通过“奖优罚劣”的机制,将个人利益与子公司绩效、集团战略紧密绑定,激发管理层的内生动力。

