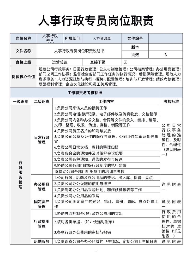
在小公司中,行政人事主管是一个多角色、高要求的岗位,既要懂人力资源的六大模块,又要熟悉行政事务的统筹管理,还要兼顾公司文化的落地与员工关系的维护,这个岗位不像大公司那样分工明确,往往需要“一人多能”,既要能独立完成招聘、培训、薪酬核算等专业工作,又要处理办公用品采购、办公环境维护、活动组织等琐碎事务,是连接公司管理层与员工的“桥梁”,也是保障公司日常运转的“多面手”。

核心职责:人力资源与行政事务的双轨并行
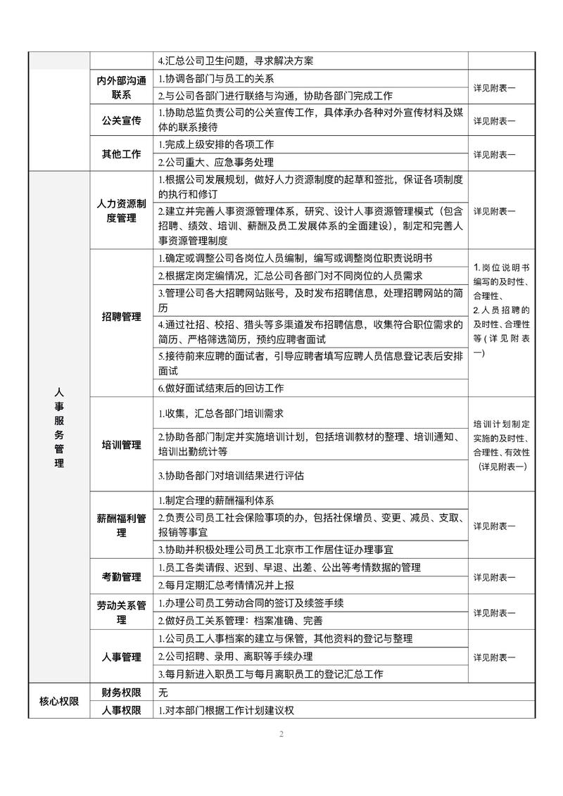
(一)人力资源管理:从“选育用留”到体系搭建
小公司的人力资源管理往往更注重“实战性”,不需要复杂的制度体系,但必须精准解决业务痛点,行政人事主管需围绕“人”的核心,从招聘到离职形成闭环管理。
招聘与配置:精准找人,快速入职
小公司岗位需求灵活,招聘节奏快,主管需根据业务部门需求制定招聘计划:既要通过招聘网站(如BOSS直聘、拉勾网)、社交媒体(脉脉、LinkedIn)等渠道快速筛选简历,也要挖掘内部推荐资源(设置推荐奖励机制降低成本),面试环节需简化流程,通常由业务负责人+主管双面面试,重点考察候选人的“岗位匹配度”和“文化契合度”,销售岗位侧重沟通能力与抗压性,技术岗位关注实战经验与学习力,对于急招岗位,还需协调用人部门“加急面试”,缩短入职周期(通常3-5天完成从面试到入职)。
培训与发展:小步快跑,赋能成长
小公司培训预算有限,需以“低成本、高实效”为原则,新员工入职培训聚焦“公司文化+岗位职责+基础制度”,可采用“老带新”导师制,帮助新人快速融入;在岗培训则结合业务痛点,例如针对销售团队组织“客户谈判技巧”内部分享,针对技术团队开展“新技术应用”工作坊,需关注核心员工的成长,通过“轮岗学习”“项目负责制”等方式储备管理人才,避免因一人离职导致业务停滞。
薪酬绩效:简单透明,激励到位
小公司薪酬体系不必复杂,但要“公平”且“有竞争力”,主管需参考行业薪酬水平(通过招聘网站数据、同行交流等),制定“岗位价值+个人能力+绩效结果”的薪酬结构,确保核心岗位薪酬高于市场10%-20%,绩效考核需聚焦“结果导向”,采用OKR(目标与关键成果法)或KPI(关键绩效指标)简化考核流程,季度/半年度考核一次,考核结果与奖金、晋升直接挂钩,销售岗位以“销售额+回款率”为核心指标,研发岗位以“项目交付质量+创新成果”为考核标准,避免“为了考核而考核”。

员工关系与文化:柔性管理,凝聚人心
小公司员工流动性较高,主管需通过“柔性管理”降低离职率,日常关注员工状态,通过“一对一沟通”“员工满意度调研”及时发现问题(如工作压力、团队矛盾),并协调解决,文化活动不必追求“高大上”,但要有温度:例如每月组织“生日会”“下午茶”,季度开展“家庭日”“户外拓展”,节假日发放定制福利(如公司周边、本地特产),需推动制度落地,例如考勤管理采用“弹性工作制”(核心岗位打卡+自由安排工作时间),既保证工作效率,又体现人性化。
(二)行政管理:从“后勤保障”到“效率提升”
行政事务是小公司运转的“润滑剂”,主管需通过“精细化+标准化”管理,降低运营成本,提升员工体验。
办公环境与物资管理:降本增效,有序运转
办公环境需兼顾“舒适”与“效率”:合理规划工位布局(开放式工位+独立会议室组合),定期检查设施设备(空调、打印机、网络),确保故障2小时内响应,物资管理采用“按需申领+库存预警”模式:建立《办公用品台账》(详见下表),明确物品名称、规格、库存阈值、申领流程,低值易耗品(如笔、本子)按月采购,耐用资产(如电脑、办公椅)按季度盘点,避免浪费或短缺。
| 物品分类 | 管理要点 | 工具/方法 |
|---|---|---|
| 低值易耗品 | 按部门定额申领,每月盘点一次 | 办公用品台账+线上申领系统(如钉钉审批) |
| 耐用资产 | 建立资产编号,专人负责,季度盘点 | 资产标签+领用登记表 |
| 绿化/保洁 | 外包服务,每周检查卫生情况 | 服务质量评分表+供应商考核 |
会务与接待:专业细致,展现形象
小公司会议多,需规范会务流程:提前确认会议主题、时间、参会人,准备会议资料(投影、麦克风、议程表),会后整理纪要并跟踪决议落实,外部接待需体现“专业又不失亲切”:提前了解客户背景(如行业、偏好),准备茶歇(本地特色点心)、公司宣传册,接待过程中注重细节(如引导入座、递送纸巾)。

制度与流程优化:简化冗余,提升效率
小公司制度易流于形式,主管需推动“实用化”改革:例如将《员工手册》简化为“一页纸核心制度”(考勤、报销、离职流程),通过OA系统或企业微信群发布;优化报销流程(“线上提交+电子发票+3天到账”),减少员工等待时间;建立“问题反馈渠道”(如意见箱、匿名问卷),及时解决员工对行政、HR工作的建议。
能力要求:从“执行者”到“策略伙伴”
小公司行政人事主管需具备“复合型能力”,既要懂专业,又要懂业务,还要懂人性。
专业能力:HR+行政的“双核驱动”
熟悉人力资源六大模块(招聘、培训、薪酬、绩效、员工关系、HR法律),掌握劳动法(《劳动合同法》《社会保险法》)、个税政策等法规;熟悉行政事务管理(物资采购、会务组织、供应商管理),能独立制定《行政管理制度》《薪酬绩效方案》等文件。
沟通协调能力:对内对外的“桥梁纽带”
对内:协调业务部门与员工的需求矛盾(如销售部门急招人,但预算有限;员工希望弹性工作,但需保证项目进度),通过“数据+同理心”找到平衡点;对外:对接供应商(办公用品、保洁、招聘平台),谈判价格与服务质量,降低采购成本。
应变与抗压能力:小公司的“救火队员”
小公司突发状况多(如员工突然离职导致岗位空缺、办公设备故障影响会议),主管需快速响应:核心员工离职后,24小时内启动招聘预案,协调内部员工临时顶岗,同时梳理工作交接清单;设备故障时,联系维修人员同时准备备用设备(如临时租赁投影仪),确保会议正常进行。
数据分析能力:用数据驱动决策
通过招聘数据(到面率、入职率、离职率)分析招聘渠道有效性,优化资源投放;通过绩效数据(人均产值、目标完成率)评估团队效率,调整考核指标;通过行政费用数据(办公用品成本、招待费)制定预算,降低不必要开支。
工作挑战与应对策略
(一)挑战一:资源有限,如何“花小钱办大事”?
应对策略:
- 招聘:优先使用“内部推荐”(奖励500-1000元/人)+“免费渠道”(本地招聘群、政府就业平台),降低猎头费用;
- 培训:挖掘内部讲师(业务骨干、管理层),开展“经验分享会”,外部培训选择“线上课程”(如网易云课堂、得到),节省差旅成本;
- 行政:采用“集中采购”(与办公用品供应商签订年度合同,享受折扣)+“以旧换新”(旧办公家具翻新使用),降低物资成本。
(二)挑战二:一人多岗,如何避免“顾此失彼”?
应对策略:
- 优先级管理:用“四象限法则”划分工作(重要紧急:如招聘急招岗位;重要不紧急:如薪酬体系优化;紧急不重要:如会议安排;不紧急不重要:如整理旧文件),聚焦核心任务;
- 工具赋能:使用协同工具(如钉钉、飞书)管理日程、审批流程,设置“自动提醒”(如每月5号提醒考勤核算,每月20号提醒绩效收集);
- 授权与协作:将部分行政事务(如办公用品申领、会议室预订)授权给行政专员,自己聚焦HR核心工作;与业务负责人建立“周沟通机制”,同步员工状态与需求,减少信息差。
FAQs
问题1:小公司行政人事主管如何平衡“员工满意度”与“公司成本控制”?
解答:平衡的关键是“精准投入”,员工满意度并非“福利越多越好”,而是“解决核心需求”,通过“员工满意度调研”发现,年轻员工更关注“弹性工作”和“成长机会”,而非“高福利”,此时可调整资源:将原本用于“全员豪华团建”的预算,部分投入到“技能培训课程”和“弹性工作制”上,既提升员工体验,又控制成本,福利设计可采用“分层级”模式(核心员工额外补充商业保险、年度体检),非核心员工提供基础福利(如节日礼品、下午茶),确保资源倾斜关键人才。
问题2:小公司没有专业HR系统,如何高效管理员工信息与考勤?
解答:小公司可借助“免费/低成本的协同工具”搭建简易管理系统,员工信息管理:用“Excel表格”建立《员工信息台账》(包含姓名、部门、入职时间、合同到期日、联系方式、社保公积金账号等),设置“筛选条件”(如“30天内合同到期”自动标红),定期更新;考勤管理:使用钉钉、企业微信的“打卡功能”,设置“弹性打卡时间”(如9:00-18:00,核心岗位需到岗,支持远程打卡),系统自动生成考勤报表,减少人工统计误差,若需进一步升级,可选择“轻量化HR SaaS系统”(如Moka、北森),月费仅需几百元,支持招聘、考勤、绩效一体化管理,性价比远高于传统HR系统。
