[公司名称] 聘用通知书
聘用通知书编号: [HR-2025-085]

尊敬的 [候选人姓名] 先生/女士:
您好!
非常荣幸地通知您,经过公司招聘团队的慎重评估和多轮面试,我们高兴地决定,正式聘请您加入 [公司名称] 的大家庭,担任 [职位名称] 一职。
我们对您在面试中展现的专业素养、工作经验和积极向上的态度印象深刻,并坚信您的加入将为我们的团队带来宝贵的财富,共同推动公司的发展。

现将具体的聘用条款说明如下:
聘任岗位
- 职位名称: [高级软件工程师]
- 所属部门: [研发部]
- 工作地点: [北京市海淀区XX路XX号XX大厦 / 远程办公]
- 直接上级: [研发部经理 - 张三]
薪酬福利
-
基本工资:
- 您的税前基本工资为人民币 [具体金额] 元/月(大写:[人民币大写金额])。
- 公司将根据国家及公司相关规定,为您代扣代缴个人所得税及社会保险、住房公积金个人应缴部分。
-
年终奖金:
您将有机会根据公司当年的经营状况、部门绩效以及个人年度考核结果,获得年终奖金,具体发放办法参照公司当年的相关政策。

-
试用期:
- 根据国家《劳动合同法》规定,您的劳动合同期限为 [三年],其中包含 [六个月] 的试用期。
- 试用期内,您的月基本工资为人民币 [具体金额] 元/月。
- 试用期满后,公司将根据您的表现进行考核,若考核合格,将正式转正,并按照上述薪酬标准执行。
-
福利待遇:
- 社会保险与公积金: 公司将按照国家及地方政府的法律规定,为您足额缴纳“五险一金”(养老保险、医疗保险、失业保险、工伤保险、生育保险及住房公积金)。
- 带薪年假: 您将享受国家规定的法定节假日及每年 [5-15] 天的带薪年假(具体天数根据您的司龄及公司政策确定)。
- 其他福利: [请根据公司实际情况填写,补充商业保险、年度体检、节日福利、团建活动、餐补/交通补贴、通讯补贴等]。
工作时间
- 标准工作时间为每周 [五] 天,每天 [八] 小时。
- 具体上下班时间为 [上午 9:00 - 下午 6:00,午休 1小时]。
- 岗位可能需要根据项目需求进行适当的加班,公司将按照国家规定支付加班费或安排调休。
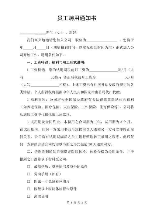
入职材料
为顺利办理入职手续,请您在入职当日携带以下材料原件及复印件:
- 身份证原件及复印件。
- 最高学历、学位证书原件及复印件。
- 离职证明(或与前雇主的解除/终止劳动合同证明)。
- 近期一寸免冠彩色照片 [2] 张。
- [如有要求] 银行卡复印件(用于发放工资)。
- [如有要求] 其他相关资格证书或获奖证书。
报到安排
- 报到日期: [请填写具体的年份、月份、日期,2025年10月16日]
- 报到时间: [上午 9:00]
- 报到地点: [公司人力资源部 / XX大厦XX层前台]
- 联系人: [人力资源部 - 李四]
- 联系电话: [010-XXXXXXXX]
重要提示:
- 本聘用通知书是公司向您发出的聘用意向,不构成具有法律约束力的劳动合同,双方的权利义务以您正式签署的《劳动合同》为准。
- 请您在收到本通知书后,于 [2025年10月9日] 前通过邮件或书面形式确认是否接受此聘用。
- 一旦您确认接受,请务必在指定的报到日期准时到岗,如因故无法按时报到,请至少提前 [3] 个工作日与我们联系。
- 我们对本聘用通知书的条款拥有最终解释权。
我们真诚地期待您的加入,与 [公司名称] 共同成长,共创辉煌!
顺颂商祺!
[公司名称] (公司公章)
人力资源部
[签发日期:年 月 日]
