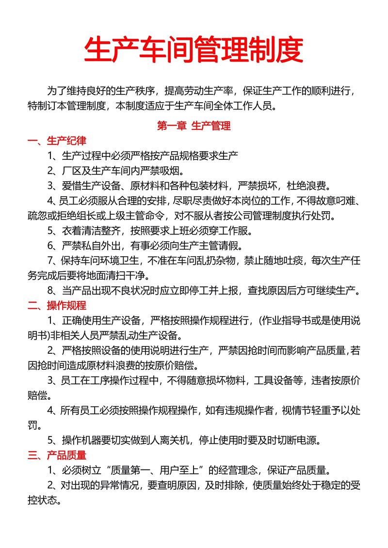
生产型公司规章制度是企业运营管理的重要依据,旨在规范员工行为、保障生产安全、提高生产效率、维护企业正常秩序,以下从总则、生产管理、安全管理、人力资源管理、奖惩机制五个方面进行详细阐述。

总则
为明确公司各部门及员工的职责与权限,确保生产经营活动有序开展,依据国家法律法规及公司实际情况,制定本规章制度,本制度适用于公司全体在职员工,涵盖生产、技术、质量、设备、人事等各环节管理,公司坚持“以人为本、安全第一、质量优先、持续改进”的管理原则,通过标准化流程和规范化管理,实现企业效益与员工发展的共同提升。
生产管理
生产管理是公司运营的核心环节,需严格执行计划、组织、协调、控制四大职能,确保生产任务高效完成。
生产计划管理
生产部根据销售订单及市场需求,制定月度、周度生产计划,明确产品型号、数量、交期及工艺要求,计划需经总经理审批后下发至各生产车间,车间负责人需在24小时内组织班组分解任务,落实到具体岗位,若遇特殊情况需调整计划,须提前3个工作日提交书面申请,经生产部及分管领导审批后执行。
生产过程控制
(1)工艺纪律:生产人员必须严格按照《生产工艺规程》操作,不得擅自更改工艺参数,技术部定期对工艺执行情况进行检查,对违规操作予以纠正,确保产品质量稳定。
(2)设备管理:生产设备实行“定人定机”制度,操作人员需持证上岗,每日开机前检查设备状态,填写《设备运行记录》,设备部负责定期维护保养,制定《设备年度检修计划》,确保设备完好率不低于95%。
(3)物料管理:生产物料实行“定额领用”制度,车间根据生产计划填写《领料单》,经仓储部审核后发放,生产过程中需严格控制物料损耗,超定额部分需提交《物料损耗分析报告》,说明原因并落实改进措施。

质量管理
质量部负责建立全过程质量控制体系,严格执行“三检制”(自检、互检、专检),成品下线前需经质检员检验合格,方可入库;不合格产品需标识隔离,并填写《不合格品处理单》,由技术部牵头分析原因,制定纠正与预防措施,每月召开质量分析会,通报质量指标达成情况,针对问题制定改进方案。
安全管理
安全生产是企业发展的生命线,全体员工必须严格遵守安全管理制度,杜绝安全事故发生。
安全责任制
实行“一岗双责”,各级负责人对本部门安全工作负直接责任,新员工入职需接受三级安全培训(公司级、车间级、班组级),考核合格后方可上岗;特种作业人员(如电工、焊工)必须持有效证件上岗,并定期参加复审。
现场安全管理
(1)作业环境:生产车间需保持通道畅通,物料堆放整齐,严禁堵塞消防设施;地面油污、积水需及时清理,防止滑倒。
(2)设备安全:设备传动部位必须安装防护罩,危险区域设置警示标识;检修设备时必须执行“停电、挂牌、上锁”程序,并由专人监护。
(3)劳动防护:员工进入车间必须穿戴劳动防护用品(如安全帽、防护服、防护手套等),严禁穿拖鞋、短裤上岗。

应急管理
制定《生产安全事故应急预案》,每半年组织一次消防演练、一次应急疏散演练,发生安全事故时,现场人员需立即启动应急预案,第一时间上报部门负责人及安全部,并保护现场,配合调查处理。
人力资源管理
人力资源是企业发展的核心资源,通过规范招聘、培训、考核、薪酬等管理,激发员工积极性。
考勤与休假
员工每日上下班需打卡,迟到、早退、旷工按《考勤管理制度》处罚;请假需提前提交申请,病假需提供医院证明,事假每月不超过3天。
培训与发展
建立新员工入职培训、岗位技能培训、管理能力培训三级培训体系,每年制定年度培训计划,员工年度培训时长不低于40小时;对表现优秀者,提供晋升通道及外部培训机会。
绩效与薪酬
实行“岗位绩效工资制”,员工薪酬由基本工资、绩效工资、津贴补贴组成,每月5日前完成上月绩效考核,考核结果与绩效工资、评优评先直接挂钩;年度考核优秀者可享受年终奖金及晋升机会。
奖惩机制
为激励先进、约束违规行为,实行“奖惩分明”的管理原则。
奖励情形
(1)提出合理化建议并产生显著经济效益者,给予500-5000元奖励;
(2)在质量改进、降本增效中表现突出者,给予通报表扬及物质奖励;
(3)全年无安全事故、无质量事故的班组,给予集体奖励。
处罚情形
(1)违反操作规程导致设备损坏或生产延误者,视情节轻重给予警告、降薪或解除劳动合同;
(2)隐瞒安全事故或质量问题的责任人,从重处罚;
(3)旷工1天扣除当日工资的2倍,连续旷工3天以上者予以辞退。
相关问答FAQs
问:生产过程中发现物料质量问题,应该如何处理?
答:操作人员发现物料质量问题后,应立即停止生产,向班组长及质量部报告;质量部需在1小时内到场取样检测,确认为不合格品后,填写《不合格品处理单》,通知仓储部隔离物料,并由技术部牵头分析原因,要求供应商整改,同时追溯已生产产品的质量状况,确保问题得到彻底解决。
问:员工在工作中受伤,工伤认定及赔偿流程是什么?
答:员工发生工伤后,应立即告知部门负责人并送医,公司需在24小时内向当地社保局申报工伤;社保部门认定工伤后,医疗费用由工伤保险基金支付,未参保部分由公司承担;治疗期间,员工享受停工留薪期工资,标准为受伤前12个月平均工资;伤残等级鉴定后,按《工伤保险条例》享受一次性伤残补助金等赔偿。
