科普教育网

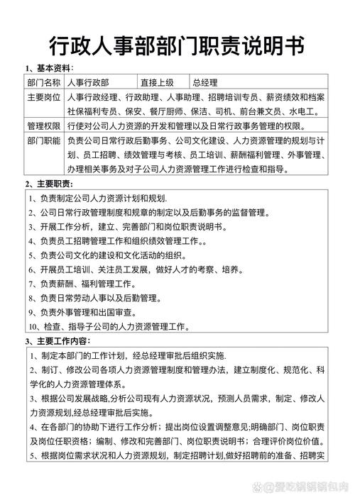
人事部的上级到底是哪个部门?

在公司组织架构中,人事部的上级设置通常取决于公司的规模、管理模式以及战略定位,不同企业的架构差异较大,但核心逻辑始终围绕“如何有效支撑公司战略目标、优化人力资源配置、提升组织效能”展开,以下从常见模式、职责边界、汇报关系设计原则及实际运营中的协作要点等方面展开分析。

人事部的上级到底是哪个部门?-图1

人事部常见的上级领导模式

人事部的上级并非固定不变,而是根据企业治理结构和职能分工动态调整,主要存在以下几种典型模式:

总经理/CEO直接管理模式

在中小型企业或初创公司中,人事部通常直接向总经理(CEO)汇报,这种模式下,人事部能深度参与公司战略决策,确保人力资源政策与业务目标高度协同,在业务扩张期,总经理可直接指导人事部快速完成人才招聘、团队搭建;在成本控制阶段,则能主导优化薪酬结构、精简人员编制,这种模式的优点是决策链条短、响应速度快,但对总经理的综合管理能力要求较高,需兼顾业务与人力资源的平衡。

分管人力资源的副总经理/VP模式

大型企业或集团化公司通常会设立分管人力资源的副总经理(VP of HR或CHRO),由其统管人事部及其他支持性部门(如行政、企业文化),该职位直接向CEO汇报,作为人力资源领域的最高负责人,既需要制定集团级的人力资源战略(如人才梯队建设、组织变革方案),又需协调各业务部门的人力资源需求,在跨部门项目中,HRVP可推动人力资源共享服务中心(HR SSC)的建立,提升人事服务效率;在并购整合中,主导被并购企业的文化融合与人员调整。

总经理办公室/总裁办协同管理模式

部分企业(尤其是国企或强调“强管控”的集团)会将人事部纳入总经理办公室(总裁办)的协同体系,由办公室主任统筹协调人事、行政、法务等职能,这种模式下,人事部需与办公室紧密配合,确保人力资源政策符合公司整体治理要求,在干部任免中,办公室可能负责资格审查,人事部则负责能力评估与薪酬匹配;在制度修订中,需联合办公室从合规性、执行性双维度审核。

人事部的上级到底是哪个部门?-图2

业务负责人与HRBP矩阵式管理模式

在推行“三支柱模型”(HR BP、COE、SSC)的企业中,人事部(通常指COE专家中心)的上级可能是HRVP,而HR业务合作伙伴(HR BP)则向业务部门负责人汇报,形成“双线管理”,COE负责制定全公司的人力资源标准与政策(如薪酬体系、绩效方案),HR BP负责将政策落地到业务一线,同时反馈业务需求给COE,这种模式下,人事部的上级既要关注专业领域的权威性,又要确保HR BP与业务部门的协同效果。

人事部上级的核心职责与边界

无论采用哪种模式,人事部上级的核心职责可归纳为“战略规划、资源统筹、风险管控”,但需避免陷入“微观管理”,明确与人事部的职责边界:

职责维度 人事部上级的核心职责 人事部的具体职责
战略规划 制定人力资源战略,匹配公司业务目标(如3年人才储备计划、组织架构调整方案) 执行战略落地(如招聘计划分解、培训项目实施)
资源统筹 审批人事预算、编制规模,协调跨部门资源(如推动业务部门与HR BP的协作) 分配预算、执行招聘与薪酬福利操作、维护人事信息系统
风险管控 审批重大人事决策(如高管任免、裁员方案),把控劳动用工风险(如合规性审核) 具体执行风险防控措施(如劳动合同签订、员工纠纷处理、社保公积金合规缴纳)
团队建设 负责人事部负责人及核心团队的选拔、培养与考核 优化部门内部流程、提升团队专业能力(如组织HR技能培训)

在制定年度调薪方案时,上级需根据公司业绩目标与市场薪酬水平确定总调薪预算(战略统筹),而人事部则负责收集员工绩效数据、制定调薪规则、执行调薪操作(具体执行),若上级过度干预调薪细则,可能导致人事部失去专业自主性;若人事部仅提交方案未说明依据,则可能因缺乏数据支撑导致决策失误。

汇报关系设计的关键原则

合理的汇报关系是人事部高效运作的前提,需遵循以下原则:

人事部的上级到底是哪个部门?-图3

战略匹配原则

若公司处于快速扩张期,人事部需聚焦“人才引进与组织搭建”,宜向直接参与业务决策的总经理汇报;若公司处于转型期,需推动“组织变革与文化重塑”,则需由具备变革管理经验的HRVP统管。

专业赋能原则

人事部的上级应具备一定的人力资源专业认知(或配备专业顾问),避免“外行指挥内行”,在绩效体系改革中,上级需理解“OKR与KPI的适用场景”,而非简单要求“考核指标数量化”。

效率优先原则

减少汇报层级,避免“多头汇报”,若人事部同时向行政总监和HRVP汇报,可能导致政策执行冲突;若通过“矩阵式管理”需明确“主汇报线”(如HR BP以业务负责人为主,COE为辅),避免职责交叉。

实际运营中的协作要点

人事部与上级的协作不仅限于汇报,更需在日常运营中形成“目标一致、分工明确、信息对称”的互动机制:

  • 定期战略对齐会议:上级需与人事部负责人每月/季度复盘人力资源战略落地情况(如关键岗位招聘完成率、员工离职率变化),并根据业务调整优先级。
  • 数据驱动决策:人事部需向上级提供可视化数据报告(如人才结构分析、培训投入产出比),上级则需基于数据提出方向性建议(如“重点加强研发人才储备”)。
  • 突发问题协同处理:核心员工离职时,上级需参与挽留策略制定(如调整职业发展路径),人事部则负责具体沟通与离职流程跟进。

相关问答FAQs

Q1:人事部直接向总经理汇报,是否会因总经理缺乏HR专业背景导致决策偏差?
A:存在这种风险,但可通过“专业赋能+外部咨询”降低,人事部负责人需具备“翻译能力”,将专业方案转化为总经理易懂的业务语言(如“某薪酬方案可降低15%核心员工离职率,支撑年度营收目标”);可引入外部HR顾问提供专业意见,或在董事会层面设立“薪酬考核委员会”审核重大决策。

Q2:集团型公司中,子公司人事部向子公司总经理汇报,还是向集团HRVP汇报?
A:建议采用“双线汇报+矩阵管理”,子公司人事部负责人以子公司总经理为主汇报线,聚焦本地化人力资源需求(如区域人才招聘、本地员工关系);同时向集团HRVP虚线汇报,确保集团政策统一(如薪酬框架、绩效标准),集团HRVP可通过“定期述职+合规审计”监督子公司人事工作,避免“各自为政”。

分享:
扫描分享到社交APP
上一篇
下一篇