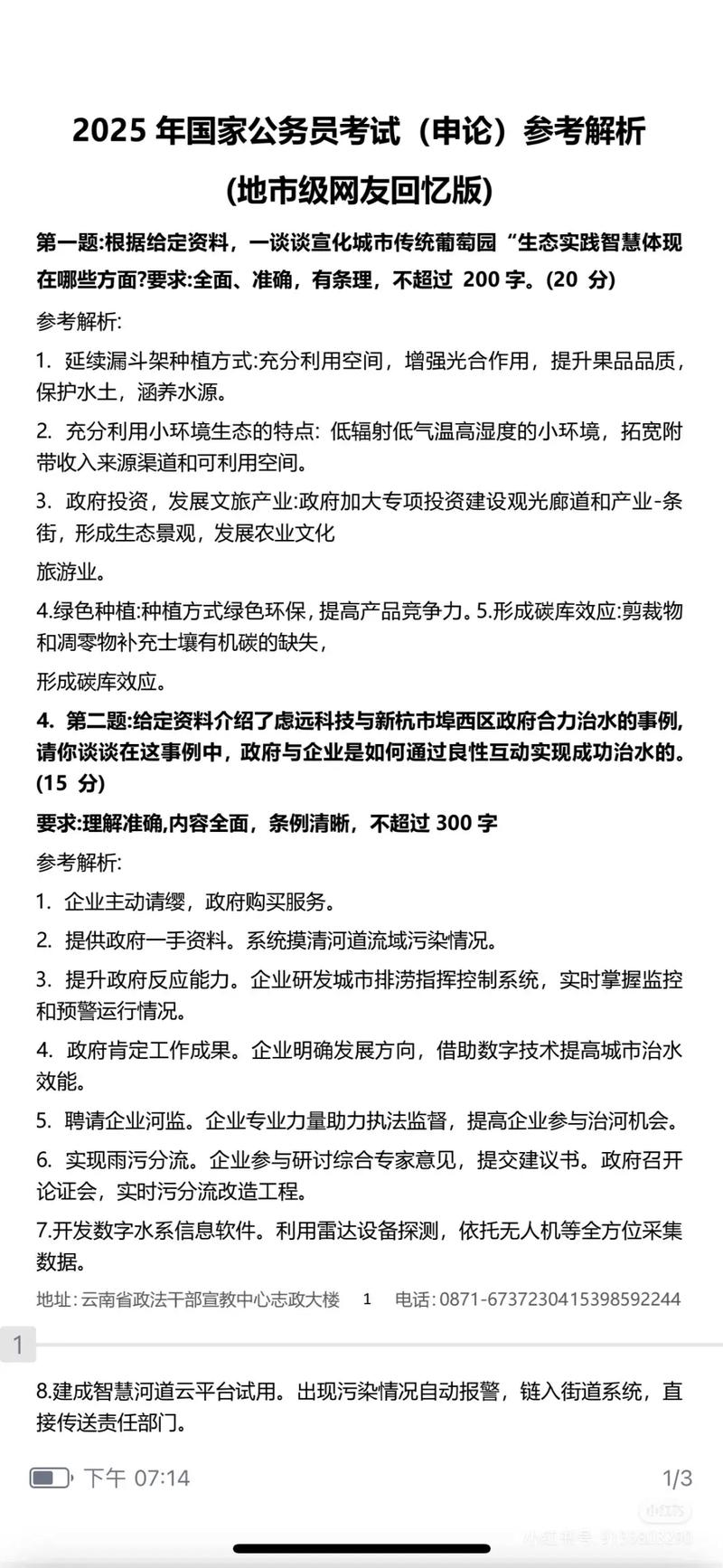
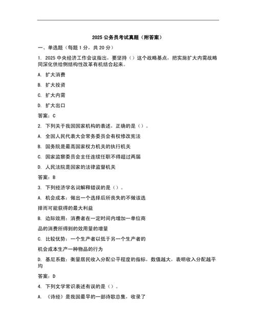
2025年度国家公务员录用考试《申论》试卷(副省级及以上职位)
注意事项
- 本题本由给定资料与作答要求两部分构成,考试时限为180分钟,阅读给定资料参考时限为50分钟,作答参考时限为130分钟。
- 请在题本、答题卡指定位置上用黑色字迹的钢笔或签字笔填写自己的姓名和准考证号,并用2B铅笔在准考证号对应的数字上填涂。
- 请用黑色字迹的钢笔或签字笔在指定的答题区域内作答,超出答题区域的作答无效。
- 待监考人员宣布考试开始后,考生才可以开始答题。
给定资料
资料1: ...(资料内容较长,此处为节选核心要点)

- “转型”成为时代关键词:无论是国家层面还是企业层面,都面临着转型升级的压力,传统发展模式难以为继,需要寻找新的增长点。
- “创客”的兴起:在政策鼓励和技术支持下,越来越多的年轻人投身于创新、创业,他们被称为“创客”,通过互联网平台,将自己的创意变为产品,实现个人价值。
- “众筹”模式:一种新型的融资方式,通过互联网向大众募集项目资金,降低了创业门槛,让好点子有机会变成现实。
- “互联网+”:互联网技术与传统产业深度融合,催生了新的业态和商业模式,如电子商务、在线教育、远程医疗等,成为经济增长的新引擎。
资料2: ...(资料内容较长,此处为节选核心要点)
- 传统手工艺的困境:许多具有地方特色和历史文化价值的传统手工艺(如陶瓷、刺绣、木雕等)面临失传的风险,老艺人老龄化,年轻人不愿学,市场需求萎缩。
- 创新带来的转机:一些有远见的匠人和设计师开始尝试将传统手工艺与现代设计、现代生活方式相结合,将传统纹样应用于现代服饰、家居用品上,通过电商平台销售,使老手艺焕发新生。
- 文化自信与价值认同:这种“老手艺,新生命”的实践,不仅拯救了濒危技艺,也增强了人们的文化自信,满足了消费者对个性化、有故事性产品的需求。
资料3: ...(资料内容较长,此处为节选核心要点)
- 科技伦理问题:随着人工智能、大数据、基因编辑等技术的发展,一系列伦理问题随之而来,自动驾驶汽车的“电车难题”、个人隐私数据被滥用、基因编辑婴儿的争议等。
- 科技发展需要“人文关怀”:科技本身是中性的,但其发展方向和应用后果需要人文精神的引导,科技应服务于人,促进人的全面发展,而非带来新的束缚和异化。
- 构建科技伦理治理体系:需要政府、企业、科研机构和公众共同参与,建立相应的法律法规、行业规范和伦理审查机制,确保科技在“正确”的轨道上发展。
资料4: ...(资料内容较长,此处为节选核心要点)
- “不创新,就死亡”:这是许多企业在市场竞争中的真实写照,创新是企业生存和发展的根本动力。
- 创新的路径:创新不仅仅是技术上的突破,也包括管理创新、模式创新、文化创新等,海尔集团从“砸冰箱”树立质量意识,到后来的“人单合一”模式,都是管理创新的典范。
- 宽容失败的创新文化:要鼓励创新,就必须营造一个宽容失败的社会氛围和企业文化,允许试错,才能激发更大的创新活力。
资料5: ...(资料内容较长,此处为节选核心要点)

- 公共服务的创新:政府通过引入新技术、新理念,提升公共服务的效率和水平。“互联网+政务服务”,让数据多跑路,群众少跑腿。
- 社会治理的创新:利用大数据、网格化管理等技术,实现对城市精细化管理,有效应对突发事件,提升社会治理能力。
- 挑战与风险:技术创新在带来便利的同时,也可能加剧数字鸿沟,对老年人等不熟悉智能技术的群体造成不便,数据安全和个人信息保护问题也日益突出。
资料6: ...(资料内容较长,此处为节选核心要点)
- “失根”的文化危机:在快速城市化和全球化的进程中,许多地方特色文化、乡土文化正在消失,人们普遍有一种“失根”的焦虑感。
- 文化创新的重要性:文化不是一成不变的,需要在传承中创新,在创新中发展,只有与时俱进的文化,才能保持其生命力和吸引力。
- 创新需要回归本源:文化创新不能是无源之水、无本之木,必须植根于深厚的文化土壤,深入挖掘传统文化的精神内核,并与时代精神相结合。
作答要求
(一)请你根据“给定资料1”,概括当前我国推动“大众创业、万众创新”的积极意义。(15分) 要求:全面、准确、简明,不超过200字。
(二)根据“给定资料2”,谈谈你对“文化创新”的理解。(20分) 要求:理解准确,观点明确,语言简练,不超过300字。
(三)“给定资料3”提到了“科技伦理”问题,请你就如何处理好科技发展与伦理的关系提出对策。(25分) 要求:对策具体可行,针对性强,不超过350字。

(四)结合给定资料,以“创新为社会发展注入新动能”为主题,自拟题目,写一篇文章。(40分) 要求:
- 自选角度,立意明确,有思想性;
- 联系实际,不拘泥于给定资料;
- 思路清晰,语言流畅;
- 字数1000-1200字。
参考答案及解析
(一)参考答案
当前我国推动“大众创业、万众创新”的积极意义主要体现在:
- 经济层面:催生新业态、新模式(如“互联网+”),成为经济增长的新引擎,推动产业结构转型升级。
- 社会层面:降低创业门槛(如“众筹”),激发社会活力,为更多人提供实现自我价值的平台,促进就业。
- 文化层面:弘扬创新精神,营造鼓励创新、宽容失败的社会氛围,培育新的文化生态。
- 个人层面:为年轻人提供了施展才华、实现梦想的广阔舞台,激发了全社会的创造热情。
(解析:本题要求概括“积极意义”,需从经济、社会、文化、个人等多个维度进行归纳,资料1中明确提到了“转型”、“新增长点”、“新业态”、“降低门槛”、“实现个人价值”等关键词,只需将其提炼、分类并整合即可。)
(二)参考答案
“文化创新”是指在传承优秀传统文化的基础上,融入时代精神与现代表达,使其焕发新的生机与活力的过程。
- 核心是“传承”与“融合”:创新并非凭空创造,而是要植根于深厚的文化土壤,挖掘传统文化的精神内核(如资料2中的传统手工艺、资料6中的乡土文化),并与现代设计、生活方式、市场需求相结合。
- 目标是“激活”与“认同”:通过创新,让濒危的文化遗产“活起来”(如老手艺的新应用),满足现代人的精神文化需求,从而增强国民的文化自信和身份认同,解决“失根”危机。
- 路径是“开放”与“多元”:文化创新需要开放包容的心态,鼓励跨界融合,采用科技、艺术等多种手段,创造出既有文化底蕴又具时代气息的产品和体验。
(解析:本题要求对“文化创新”进行阐释,需结合资料2和资料6,从定义、核心要素、目标和实现路径等角度展开,关键在于理解“创新”与“传承”的辩证关系,即创新是手段,传承是根本,最终目的是为了文化的永续发展和价值实现。)
(三)参考答案
为处理好科技发展与伦理的关系,可采取以下对策:
- 完善顶层设计:加快科技伦理立法进程,明确科技应用的伦理边界和法律底线,为科技发展提供清晰的行为指引。
- 建立审查机制:成立由多学科专家组成的科技伦理委员会,对重大科技项目(如人工智能、基因编辑)进行前置伦理审查和风险评估。
- 强化企业责任:引导企业将伦理考量融入产品研发全过程,建立内部伦理规范,主动承担社会责任,保护用户数据安全与隐私。
- 加强公众参与:通过听证会、公共论坛等形式,鼓励公众就科技发展进行讨论,形成社会共识,确保科技发展符合公共利益和人文关怀。
- 提升伦理素养:加强科技伦理教育,培养科研人员和公众的科技伦理意识,使“科技向善”内化为自觉行动。
(解析:本题是典型的对策题
