工伤陪护费是否由公司支付,是工伤职工及其家属非常关心的问题,根据我国现行的法律法规,工伤陪护费的支付主体需要根据工伤职工的伤情、治疗阶段以及是否构成伤残等级等因素综合判断,并非一概而论由公司直接支付,而是涉及工伤保险基金、用人单位(公司)以及职工个人等多方责任,以下从法律依据、支付主体、适用情形、计算标准及操作流程等方面进行详细阐述。

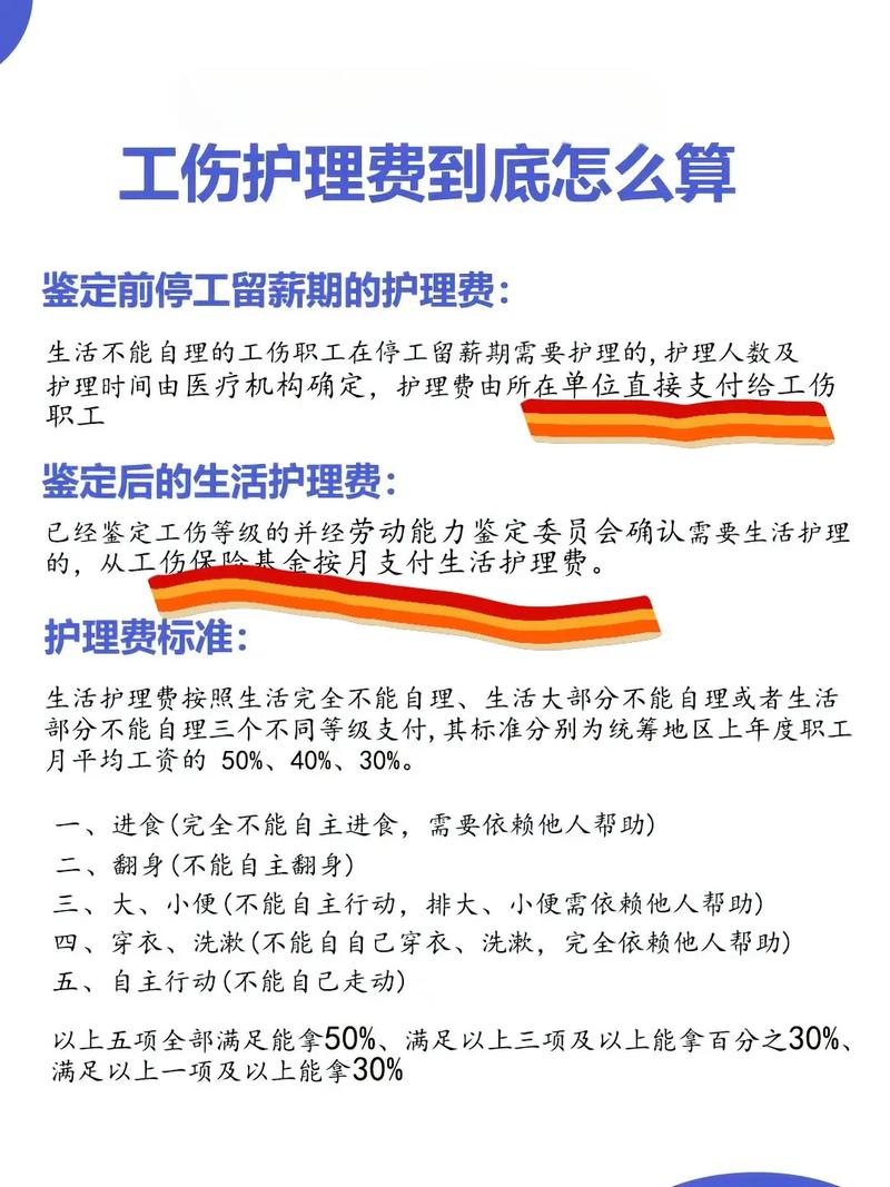
从法律依据来看,《工伤保险条例》是处理工伤问题的核心法规,该条例明确规定了工伤保险待遇的项目和标准,其中涉及医疗救治、停工留薪期工资、伤残补助、生活护理费等多个方面,关于陪护问题,条例主要从两个层面进行规范:一是工伤职工在停工留薪期需要护理的,由所在单位负责;二是工伤职工已经评定伤残等级并经劳动能力鉴定委员会确认需要生活护理的,由工伤保险基金按月支付生活护理费,这两条规定是判断工伤陪护费支付主体的直接法律依据,区分了“停工留薪期内的护理”和“伤残后的生活护理”两种不同情形。
在停工留薪期内,工伤职工因伤情严重,生活不能自理,需要他人护理的,陪护费由用人单位(公司)承担,停工留薪期是指职工因工作遭受事故伤害或者患职业病需要暂停工作接受工伤医疗的期限,通常由治疗工伤的医疗机构出具诊断证明,并经劳动能力鉴定委员会确认,在此期间,职工的原工资福利待遇不变,由用人单位按月支付,而护理费用则属于用人单位的额外责任,如果用人单位未安排护理,也未支付护理费用,工伤职工可以自行聘请护工,由此产生的合理费用,经确认后由用人单位承担,职工因工伤导致骨折,医生建议需卧床休息3个月,期间无法自理日常生活,那么这3个月的陪护费就应由公司承担,无论是公司安排护工还是职工自行聘请并凭票报销。
当工伤职工经过治疗伤情相对稳定后,如果存在残疾、影响劳动能力的,可以向设区的市级劳动能力鉴定委员会申请劳动能力鉴定,评定伤残等级,如果鉴定结论确认工伤职工需要生活护理,那么从评残次月起,将由工伤保险基金按月支付生活护理费,这种生活护理费与停工薪期内的陪护费有所不同,它是对工伤职工因伤残导致生活长期依赖他人的一种补偿,支付主体是工伤保险基金,而非用人单位,生活护理费的等级根据工伤职工生活自理障碍程度分为三个等级:完全不能自理、大部分不能自理和部分不能自理,其支付标准分别为统筹地区上年度职工月平均工资的50%、40%和30%,某地区上年度职工月平均工资为6000元,那么完全不能自理的生活护理费每月为3000元,这部分费用由工伤保险基金支付,与公司无关。
需要注意的是,如果用人单位未依法为职工缴纳工伤保险费,那么根据《工伤保险条例》的规定,工伤职工应享受的工伤保险待遇全部由用人单位支付,在这种情况下,无论是停工留薪期内的陪护费,还是伤残后的生活护理费,都由公司承担,如果工伤职工在停工留薪期内未享受工伤保险待遇(如用人单位已参保但基金尚未支付),或用人单位拒绝支付应由其承担的陪护费,工伤职工可以通过劳动仲裁、诉讼等法律途径维护自身合法权益,要求公司支付相应的护理费用及相关赔偿。

为了更清晰地理解不同情形下工伤陪护费的支付主体,以下通过表格进行对比说明:
| 情形描述 | 支付主体 | 法律依据 | 备注 | | :--- | :--- | :--- | :--- | | 停工留薪期内需要护理 | 用人单位(公司) | 《工伤保险条例》第三十三条 | 原工资福利不变,护理费额外由公司承担;可由公司安排护工或职工自行聘请后报销 | | 伤残等级评定后经确认需要生活护理 | 工伤保险基金 | 《工伤保险条例》第三十四条 | 按月支付,根据生活自理障碍等级确定标准(50%、40%、30%统筹地区平均工资) | | 用人单位未依法缴纳工伤保险 | 用人单位(公司) | 《工伤保险条例》第六十二条 | 本应由基金支付的待遇(含生活护理费)全部由公司承担 |
在实际操作中,工伤职工或其家属应及时向用人单位报告工伤情况,并妥善保存医疗诊断证明、护理费用票据等相关证据,在停工留薪期内,如需护理,应与用人单位协商护理方式和费用标准;如用人单位不配合,可向当地劳动保障监察部门投诉或申请劳动仲裁,对于伤残后的生活护理费,需在劳动能力鉴定后,向工伤保险经办机构申请,经审核确认后由基金支付。
工伤陪护费并非全部由公司支付,其支付主体取决于工伤所处的阶段和具体情况,在停工留薪期内,由公司承担;在评定伤残等级并确需生活护理后,由工伤保险基金支付,用人单位依法缴纳工伤保险费是保障工伤职工权益的关键,若用人单位未参保,则全部责任由其自行承担,工伤职工应了解相关法律法规,明确自身权利,以便在发生工伤时能够顺利获得应有的陪护保障。

相关问答FAQs:
问题1:工伤职工在停工留薪期内,如果公司既不安排护工,也不支付护理费,职工自行聘请护工产生的费用如何处理?
解答:根据《工伤保险条例》规定,工伤职工在停工留薪期内需要护理的,由所在单位负责,如果公司未履行护理责任,职工可以自行聘请具有护理资质的人员或机构进行护理,并保留好护理合同、费用发票等凭证,职工可以与公司协商报销该费用,若公司拒绝,可向当地劳动人事争议仲裁委员会申请仲裁,要求公司支付合理的护理费用,仲裁委员会会根据伤情、护理需求及当地护理市场价格等因素,裁决公司应支付的护理费金额。
问题2:生活护理费和生活费(如伤残津贴)有什么区别?工伤职工可以同时享受吗?
解答:生活护理费是针对工伤职工因伤残导致生活自理障碍,需要他人护理而支付的补偿费用,其支付前提是经劳动能力鉴定委员会确认需要生活护理,并根据生活自理障碍等级按月支付,标准为统筹地区上年度职工月平均工资的一定比例,而生活费(通常包含在伤残津贴中)是指工伤职工因伤残导致劳动能力下降,收入减少而给予的收入补偿,根据伤残等级和本人工资按月发放,两者的性质和计算标准不同,工伤职工如果同时符合领取伤残津贴和生活护理费的条件(如一级至四级伤残且需要生活护理),可以同时享受这两项待遇,因为它们分别针对不同的损失(收入损失和护理依赖),法律并未禁止双重享受。
