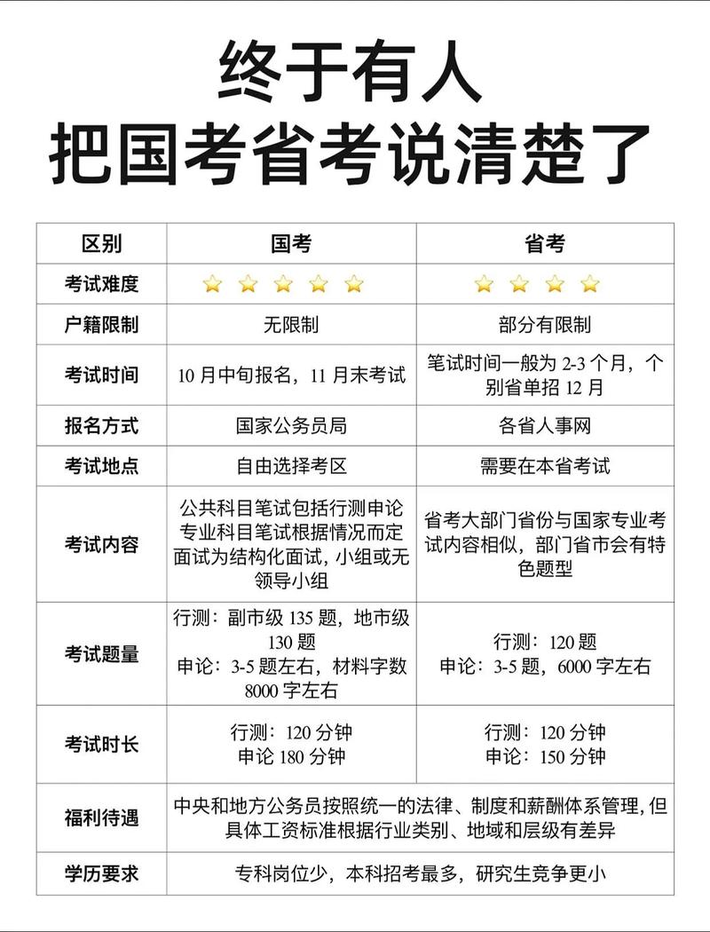
国考是中央招人,省考是省级或以下单位招人,这个根本定位决定了它们的所有不同。

下面我将从几个核心维度为您详细解析省考和国考的区别:
组织单位与招录机关
这是最根本的区别,直接决定了你未来的工作单位和层级。
| 维度 | 国考 (中央机关及其直属机构公务员录用考试) | 省考 (各省、自治区、直辖市组织的公务员录用考试) |
|---|---|---|
| 组织单位 | 中共中央组织部、国家公务员局,国家统一命题、统一组织。 | 各省、自治区、直辖市党委组织部、人社厅(局),各省自主命题、自主组织。 |
| 招录机关 | 中央层级和省级垂直管理的单位。 • 中央机关:如外交部、国家发改委、财政部、人社部等中央部委的机关司局。 • 直属机构:如海关、税务、海事、统计局、气象局、铁路公安、国家统计局调查总队等,这些机构在省、市、县都有对应单位,但人事和财务由中央垂直管理。 |
省、市、县、乡四级党政机关。 • 省直机关:如XX省人民政府办公厅、XX省财政厅、XX省教育厅等。 • 市直机关:如XX市人民政府办公室、XX市公安局等。 • 县/乡镇机关:最基层的公务员岗位,数量最多。 |
一句话总结: 国考是“中央军”,省考是“地方军”。
报考条件与范围
由于招录单位性质不同,报考条件也各有侧重。

| 维度 | 国考 | 省考 |
|---|---|---|
| 户籍限制 | 限制较少,大部分岗位面向全国招考,不限制户籍,为全国考生提供了更多机会。 | 限制较多,很多省份的岗位会明确要求“本省户籍”或“本生源”(高考时为本省考生),尤其是基层岗位,但也有部分省份面向全国招考。 |
| 专业要求 | 非常严格和具体,特别是中央部委和专业技术性强的岗位(如法律、计算机、财经等),要求专业对口,甚至要求具体的专业名称。 | 相对宽泛,部分岗位会要求“大类”专业(如“经济学类”、“计算机类”),给考生留有一定余地,但也存在大量要求具体专业的岗位。 |
| 基层工作经历 | 要求较高,很多中央部委的岗位要求有“2年以上基层工作经历”,且对“基层”的定义比较严格(如县乡级机关、企事业单位等)。 | 要求不一,部分省份的省直岗位也可能要求基层工作经历,但很多市、县级岗位不设此要求,应届生报考机会更多。 |
| 年龄要求 | 基本统一,一般为18周岁以上、35周岁以下,应届硕士、博士研究生(非在职)可放宽到40周岁。 | 与国考基本一致,一般为18-35周岁。 |
考试内容与形式
虽然都考《行政职业能力测验》和《申论》,但侧重点和难度有差异。
| 维度 | 国考 | 省考 |
|---|---|---|
| 《行测》 | 题量更大,难度更高,国考副省级和地市级试卷总题量通常为135道,考试时间120分钟,时间非常紧张,题目涉及的知识面更广,对考生的综合分析能力要求更高。 | 题量较小,难度相对较低,大部分省份行测题量在100-120道之间,考试时间120分钟,题目更侧重于本省的省情、社情和政策,但整体难度低于国考。 |
| 《申论》 | 材料宏观,主题宏大,材料通常围绕国家大政方针、重大战略(如科技创新、乡村振兴、生态文明等),要求考生具备宏观视野和全局思维,题型更稳定,难度较大。 | 材料具体,更接地气,材料多结合本省的实际情况、社会热点和民生问题,如本省的经济发展、地方政策、基层治理等,考生需要对本省省情有一定了解。 |
| 命题特色 | 全国统一命题,体现国家意志。 | 各省自主命题,体现地方特色。 |
招录岗位与职业发展
| 维度 | 国考 | 省考 |
|---|---|---|
| 岗位类型 | 政策性、研究性岗位多,中央部委和直属机构的工作更偏向于政策制定、宏观管理和研究,平台高,视野广。 | 执行性、服务性岗位多,省、市、县、乡的岗位更侧重于政策的执行和具体事务的处理,直接面向群众,更接地气。 |
| 职业发展 | 晋升路径相对较慢,中央单位级别高,人员编制多,晋升需要论资排辈,竞争激烈,但天花板也高,一旦晋升,级别和待遇都很有优势。 | 晋升路径相对较快,基层岗位虽然辛苦,但晋升机会相对更多,尤其是在市、县、乡镇一级,只要能力突出,晋升速度可能比在中央快。 |
| 薪资待遇 | 起薪相对较低,但稳定性高,国考的工资由中央财政统一发放,福利待遇有保障,但初始薪资水平可能不如一些经济发达省份的省考。 | 地区差异巨大,省考的工资由地方财政承担,因此待遇与所在地区的经济发展水平高度相关。经济发达地区(如江浙粤)的省考待遇 > 欠发达地区的国考待遇,反之亦然。 |
报考时间与流程
| 维度 | 国考 | 省考 |
|---|---|---|
| 报名时间 | 非常固定,一般在每年10月中下旬发布公告和职位表,11月底或12月初进行笔试。 | 时间不固定,各省独立组织,时间差异较大,大部分省份会集中在上半年的3-4月进行笔试(俗称“联考”),但也有部分省份在下半年(如9-10月)单独组织。 |
| 考试流程 | 全国统一时间报名、笔试、面试。 | 各省自行安排,但流程与国考类似:发布公告 -> 网上报名 -> 资格审查 -> 笔试 -> 面试 -> 体检 -> 政审 -> 公示录用。 |
总结与建议
| 特点 | 国考 | 省考 |
|---|---|---|
| 适合人群 | • 希望进入中央部委,追求更高平台和视野的考生。 • 专业对口,符合中央单位严格要求的考生。 • 不受户籍限制,愿意去全国任何地方工作的考生。 |
• 希望在家乡或特定省份工作,生活更稳定的考生。 • 户籍限制符合岗位要求的考生。 • 基层工作经验较少,想先进入体制内积累经验的应届生。 |
| 核心优势 | 平台高、视野广、全国流动 | 机会多、接地气、晋升可能快、待遇地区差异大 |
给考生的建议:
- 先看户籍:如果你的心仪岗位有户籍限制,那么省考可能是你的主要选择。
- 再看专业:如果你的专业非常“硬核”,且符合中央部委的要求,可以大胆尝试国考。
- 目标导向:想搞政策研究、去部委工作,首选国考;想扎根地方、服务群众,省考机会更多。
- 两手准备:很多考生会同时准备国考和省考,国考难度大,可以作为“练兵”;省考机会多,可以作为“上岸”的主要目标,两者在《行测》和《申论》的备考上是相通的。
希望这份详细的对比能帮助你清晰地了解国考和省考的区别,做出最适合自己的选择!祝你备考顺利!

