2025年度的国家公务员考试(简称“2025年国考”)的报名时间是2025年10月中旬,考试时间是2025年12月初,您要找的职位表实际上是 2025年10月发布 的,服务于2025年底的考试。

(图片来源网络,侵删)
以下是关于这份职位表的详细信息、查询渠道以及解读方法:
职位表基本信息
- 考试年份:2025年度国家公务员考试
- 发布时间:2025年10月(通常在报名开始前一周左右发布)
- 招录机关:中央国家机关及其直属机构,包括贵州地区的职位,如贵州省税务局、国家统计局贵州调查总队、贵州出入境边防检查总站、银保监会贵州监管局、证监局、海事局、海关等。
- 数据规模:2025年国考全国计划招录人数为 24128人,其中贵州省的招录岗位和人数是其中的一部分。
如何查询和下载2025年贵州国考职位表
由于官方链接已经失效,您无法直接从国家公务员局官网下载原始文件,您可以通过以下几种方式找到这份职位表:
权威媒体和公考网站的存档
许多大型公考培训机构和新闻媒体在职位表发布时都会进行转载和整理,并通常会保留历史资料,您可以在以下网站搜索“2025年国考 贵州职位表”:
- 国家公务员局官网 (archive.org存档):这是最权威的来源,您可以使用网络档案馆(如 Wayback Machine)访问2025年10月的国家公务员局官网页面。
- 官网主站:http://bm.scs.gov.cn/ (请使用存档功能查看2025年10月版本)
- 中公教育、华图教育、粉笔教育等公考网站:这些网站通常会整理并提供历年职位表的下载服务。
- 搜索建议:在这些网站的搜索框输入“2025年国考职位表下载”或“2025国考职位表”,进入职位表专区后选择“贵州”地区即可。
- 贵州省人民政府或贵州省人力资源和社会保障厅官网:有时省级单位也会转发相关信息。
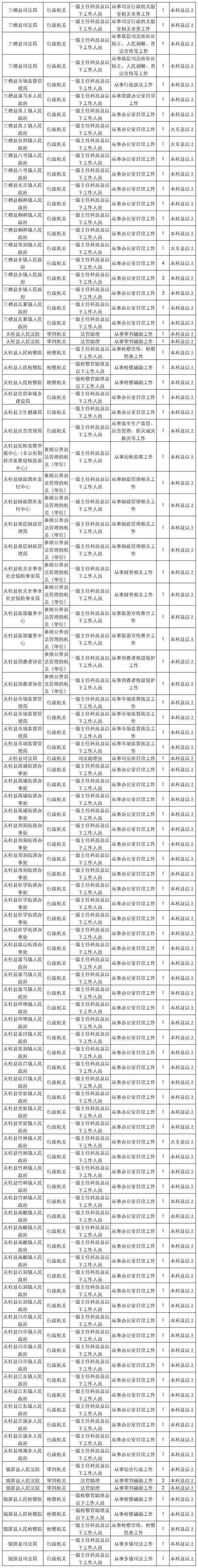
职位表的核心内容(以2025年为例)
一份完整的职位表通常包含以下关键字段,了解这些字段有助于您理解和使用这份表格:

(图片来源网络,侵删)
| 序号 | 拍摄机关 | 用人单位 | 职位代码 | 职位名称 | 职位属性 | 职位简介 | 考试类别 | 机构层级 | 部门代码 | 地点 | 机构性质 | 职位简介 | ... | 专业 | 学历 | 学位 | 基层工作最低年限 | 面试比例 | 附加条件 | 备注 |
|---|---|---|---|---|---|---|---|---|---|---|---|---|---|---|---|---|---|---|---|---|
| 1 | 国家税务总局贵州省税务局 | 贵阳市云岩区税务局 | 300110013001 | 一级行政执法员 | 普通职位 | 基层一线执法岗位 | 市(地)级以下 | 基层 | 300110013 | 贵州省贵阳市云岩区 | 中央国家行政机关省级以下直属机构 | 从事税收征管、纳税服务等工作 | ... | 经济学类、财政学类、金融学类 | 本科及以上 | 学士 | 无 | 3:1 | 限应届毕业生 | 需经常加班 |
| 2 | 国家统计局贵州调查总队 | 贵州调查总队 | 300110022001 | 统计业务处室一级科员 | 普通职位 | 从事经济社会统计调查与分析 | 市(地)级 | 中央 | 300110022 | 贵州省贵阳市 | 中央国家行政机关(含参公管理单位事业单位) | ... | 统计学类、经济学类 | 研究生 | 硕士 | 无 | 3:1 | 无 | 需经常出差 |
如何解读2025年贵州国考职位表(以贵州为例)
分析职位表是报考的关键一步,主要关注以下几点:
招录机关与用人单位
- 招录机关:决定了你的单位性质,如“国家税务总局贵州省税务局”是垂直管理系统。
- 用人单位:决定了你未来的工作地点和具体单位,如“贵阳市云岩区税务局”就是你将去的单位。
职位名称与职位简介
- 职位名称:如“一级行政执法员”、“科员”等,大致说明工作内容。
- 职位简介:这是最重要的部分之一,它会详细描述你的工作职责,从事税收征管、纳税服务”、“从事经济社会统计调查与分析”等,这能帮助你判断自己是否适合这个岗位。
“硬性条件”筛选(报考门槛)
这是筛选职位的第一步,必须100%符合:
- 专业:要求非常严格,分为“具体专业名称”(如“计算机科学与技术”)和“专业大类”(如“计算机类”、“经济学类”),如果你的专业在列表里,就符合要求。
- 学历与学位:明确要求“本科及以上”、“仅限硕士研究生”等,且学历和学位需对应。
- 基层工作经历:分为“无限制”、“两年及以上”等,计算截止日期通常是2025年10月。
- 政治面貌:大部分职位要求“中共党员”,部分不限。
- 其他附加条件:如“限应届毕业生”、“需经常出差”、“具有XX资格证书”、“限男性/女性”等,这些是“拦路虎”,不符合就不能报。
“软性信息”参考
- 机构层级与地点:决定了工作环境、发展平台和城市生活成本。
- 面试比例:一般为3:1,部分特殊职位可能是4:1或5:1,比例越高,意味着笔试竞争可能更激烈,进面难度稍大。
- 备注:通常会注明是否需要加班、有无特殊体能要求、服务年限限制等,务必仔细阅读。
2025年贵州国考职位特点总结(回顾)
- 税务系统是招录大户:每年国考,税务系统都是招录人数最多的部门,2025年贵州也不例外,提供了大量的基层税务岗位。
- 基层岗位多:市(地)级以下直属机构的岗位占绝大多数,工作在一线,服务群众。
- 专业需求广泛:除了传统的法学、经济学、管理学,计算机、汉语言文学、统计学等专业的需求量也很大。
- 对应届毕业生友好:每年都有大量职位专门面向应届毕业生,为高校毕业生提供了大量就业机会。
温馨提示
- 时效性:这份职位表是 2025年 的,仅作为历史资料参考,如果您计划参加 2025年或未来的国考,请务必关注 2025年10月 左右发布的 2025年国考职位表,因为每年的招录政策、岗位需求和条件都会有变化。
- 数据准确性:从第三方网站下载的职位表,请务必以最终官方发布的版本为准。
希望以上信息能帮助您全面了解2025年贵州国考职位表的情况!

(图片来源网络,侵删)
