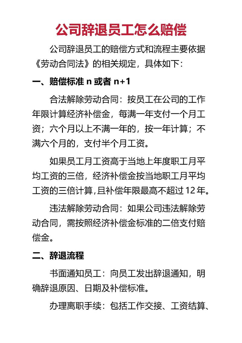
与公司人事谈补偿金技巧是劳动者在离职或裁员过程中维护自身权益的重要环节,需要策略、准备和沟通技巧的结合,做好充分的前期准备是基础,这包括收集和整理关键信息,如劳动合同、工资条、社保缴纳记录、公司规章制度以及与离职相关的沟通记录等,这些材料不仅是计算补偿金的依据,也能在谈判中增强说服力,要明确法律规定的补偿标准,根据《劳动合同法》,经济补偿按劳动者在本单位工作的年限,每满一年支付一个月工资的标准向劳动者支付,六个月以上不满一年的按一年计算,不满六个月的按半个月工资计算,月工资是指劳动者在劳动合同解除或者终止前十二个月的平均工资,还需了解公司的行业惯例和薪酬水平,判断自身补偿诉求的合理性,避免提出过高或过低的要求。

在谈判策略上,保持冷静和专业的态度至关重要,与人事沟通时,应避免情绪化表达,以解决问题为导向,而非对抗,可以先肯定公司的决定或理解公司的难处,再表达自身对补偿金的具体诉求,并附上详细的计算依据,如工作年限、平均工资构成等,如果公司提出的补偿方案低于法定标准或合理预期,要明确指出法律依据,例如引用《劳动合同法》第四十六条、第四十七条的具体条款,同时强调自身在公司的贡献和离职带来的影响,争取公司的理解和让步,了解公司的决策流程也很重要,人事部门可能需要向上级汇报或与其他部门协商,合理的谈判节奏和适当的耐心有助于达成共识。
灵活运用谈判技巧可以提升成功率,采用“利益交换”的方式,如果公司在其他方面有调整空间,如出具推荐信、协助办理离职手续等,可以适当在补偿金数额上让步,但前提是核心权益得到保障,要学会倾听,了解公司拒绝或降低补偿的原因,是资金压力、流程问题还是对计算标准有争议,针对性地回应问题,如果谈判陷入僵局,可以建议双方暂时休会,给彼此留出思考和协商的时间,或寻求第三方调解,如工会、劳动仲裁部门或专业律师的帮助,但需注意仲裁或诉讼是最后手段,可能会影响双方关系。
确保所有协议内容都以书面形式确认,避免口头承诺,在签订补偿协议前,仔细阅读条款,确保补偿金额、支付时间、支付方式、双方权利义务等关键信息准确无误,必要时可咨询法律专业人士,防止协议中存在隐藏风险。
相关问答FAQs

Q1:如果公司提出的补偿金低于法定标准,我该如何应对?
A1:明确公司方案与法定标准的差距,收集劳动合同、工资记录等证据,计算应得的法定补偿金额,与人事沟通时, calmly 指出法律依据,说明计算过程,要求公司补足差额,若公司拒绝,可向劳动监察部门投诉或申请劳动仲裁,维护自身合法权益。
Q2:谈判中是否需要透露自身对补偿金的最低底线?
A2:不建议过早透露最低底线,可以先提出略高于预期的目标,为谈判留出空间,同时通过观察公司的反应和理由,逐步调整自身策略,若公司态度强硬且理由合理,可适当让步,但底线应不低于法定标准,确保核心权益不受损害。

