向公司请长假是一个需要谨慎处理的过程,涉及到个人职业规划、公司制度以及双方权益的平衡,无论是为了继续深造、照顾家庭、处理个人事务还是调整状态,都需要提前做好准备,确保流程合规、沟通顺畅,同时尽量减少对工作的影响,以下从多个维度详细解析如何向公司请长假,帮助顺利完成这一过程。

明确请长假的原因与必要性
在提出申请前,首先要清晰请长假的核心目的,常见原因包括:学历提升(如考研、出国留学)、家庭责任(如照顾重病家人、生育)、健康调理(如长期治疗、心理恢复)、创业或职业转型等,无论何种原因,都需要确保其具有合理性和必要性,并在沟通中向公司说明,因健康原因需提供医疗证明,因学习需附上录取通知书,因家庭事务需简要说明具体情况(如需照顾的老人病历、子女入学证明等),明确原因不仅能帮助公司理解你的处境,也能体现申请的严肃性,增加获批概率。
熟悉公司制度与法律法规
不同公司对长假的规定存在差异,需提前查阅员工手册、劳动合同或咨询人力资源部门,了解公司关于请假的具体流程、时长限制、薪资待遇(如是否发放基本工资、是否影响年终奖)以及复职要求,部分公司规定长假最长不超过6个月,且需提前1个月申请;有些岗位(如核心技术人员、管理层)可能因工作特殊性对请假有额外限制,需结合国家相关法律法规,如《企业职工患病或非因工负伤医疗期规定》(医疗期内企业不得解除劳动合同)、《女职工劳动保护特别规定》(产假相关权益)等,确保自身诉求合法合规,避免因不了解政策导致纠纷。
选择合适的申请时机与沟通方式
申请时机的选择直接影响审批结果,应避开公司业务高峰期、项目关键阶段或团队人手紧张的时刻,例如季度末、年末冲刺阶段等,优先选择工作相对平稳的时期,并提前与直属领导进行非正式沟通,说明个人情况及请假意向,了解领导的初步态度,沟通时需保持诚恳、理性的态度,重点说明请假期间工作的交接计划,以及对团队和公司的保障措施,让领导感受到你的责任心,而非单纯“撂挑子”,正式申请前,最好与领导达成初步共识,避免因突然申请导致措手不及。
准备完整的申请材料与工作交接方案
正式申请需提交书面材料,内容包括:请假原因、起止时间、请假期间联系方式、工作交接计划等,根据公司要求,可能还需附上相关证明文件(如医院诊断书、学校录取通知书、家庭情况说明等),工作交接是申请的核心环节,需制定详细方案,明确以下内容:

- 梳理:列出请假期间负责的所有工作,标注优先级和截止时间;
- 交接对象确定:明确接手人(同事或下属),并提前对接工作细节;
- 进度同步机制:约定定期沟通方式(如每周邮件汇报进度),确保关键事务不脱节;
- 应急处理方案:说明突发情况下的联系人及处理流程,避免团队陷入被动。
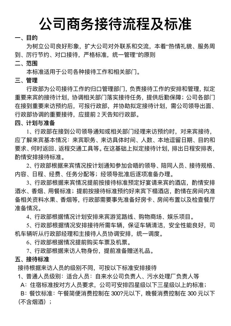
可制作《工作交接清单》,用表格形式呈现任务名称、负责人、当前进度、注意事项及后续跟进人,如下所示:
| 任务名称 | 当前进度 | 接手人 | 截止时间 | 注意事项 |
|---|---|---|---|---|
| 客户季度报表 | 数据收集完成 | 张三 | 3月15日 | 需核对历史数据口径 |
| 新产品推广方案 | 初稿已提交 | 李四 | 3月20日 | 市场部反馈需修改第三部分 |
| 供应商合同审核 | 待审核 | 王五 | 3月10日 | 法务部已提出修改意见 |
与公司协商确定薪资与福利待遇
长假期间的薪资和福利是双方关注的重点,需根据公司制度和国家规定,明确请假期间的薪资发放标准(如病假工资比例、事假是否无薪)、社保公积金缴纳方式(个人部分是否需自行承担)、以及复职后的岗位和薪资调整情况,根据《工资支付暂行规定》,病假工资可按当地最低工资标准的80%支付,具体比例需参考地方规定;事假通常为无薪,且需扣除当日工资,协商时需保持理性,结合自身贡献和公司制度提出合理诉求,避免因薪资问题影响审批结果。
确认复职计划与后续安排
长假结束后需按时返岗,因此需提前规划复职时间,并向公司确认是否需要办理复职手续(如提交健康证明、学习成果证明等),可主动了解复职后的工作安排,例如是否需要参加培训、岗位是否有调整等,确保顺利回归团队,若因特殊情况需延长假期,需提前申请并说明理由,避免无故旷工。
相关问答FAQs
Q1:请长假期间,公司的社保和公积金怎么办?
A:根据公司规定,事假期间通常需员工自行承担社保和公积金的个人部分,公司缴纳部分可能暂停;病假期间若符合医疗期规定,公司需继续缴纳社保,公积金缴纳方式需看当地政策及公司制度,建议提前与HR确认,避免断缴影响个人权益(如购房资格、医保报销等)。
Q2:请长假被公司拒绝后,能否直接离职?
A:若公司拒绝请假的理由符合制度规定(如岗位无法替代、请假时长超限),且双方协商无果,员工可通过解除劳动合同的方式离职,但需提前30日书面通知公司(试用期内需提前3日),若公司无正当理由拒绝合法请假(如符合医疗期的病假),员工可向劳动监察部门投诉或申请劳动仲裁,维护自身权益。
