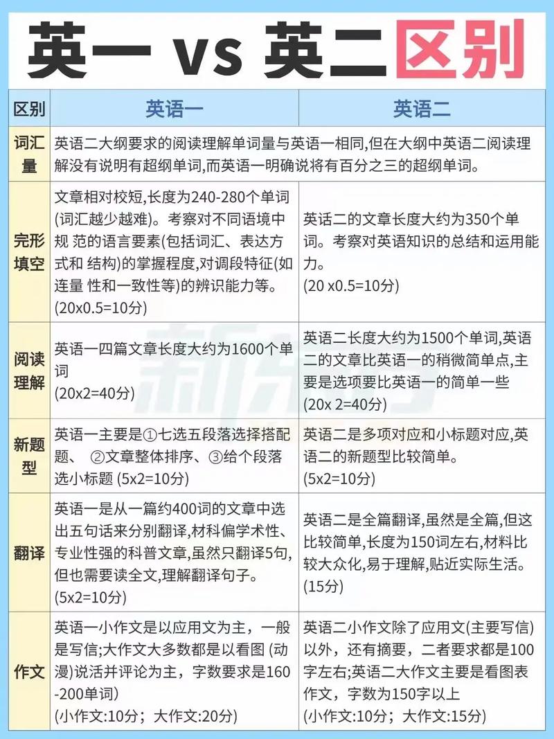
核心区别一览表
| 对比维度 | 考研英语一 | 考研英语二 |
|---|---|---|
| 适用专业 | 学术硕士(学硕)大部分专业,如文学、历史、哲学、理学、工学、医学等。 | 专业硕士(专硕)大部分专业,如工商管理、公共管理、会计、工程管理、旅游管理、审计等。 |
| 整体难度 | 较大,相当于大学英语六级到专业英语四级之间。 | 相对较小,相当于大学英语四级到六级之间。 |
| 词汇要求 | 大纲词汇约5500个,但超纲词和熟词僻义出现频率更高,要求考生掌握更深层次的词汇含义和用法。 | 大纲词汇约5500个,但更侧重于基础词汇的常用含义,超纲词较少,对词汇的深度要求低于英语一。 |
| 语法知识 | 要求更高,不仅要求掌握基本语法,还要求能分析长难句的结构,对语法理解得更透彻。 | 要求相对基础,主要考察基本语法知识的运用,对长难句的分析能力要求低于英语一。 |
| 完形填空 | 文章题材更广泛、抽象,逻辑关系更复杂,选项的干扰性更强,难度较大。 | 文章题材更偏向具体、实用,逻辑关系相对清晰,难度较小。 |
| 阅读理解 | Part A:文章篇幅较长,句子结构更复杂,题材更具学术性和思辨性。 Part B:新题型题型更多样(如排序、小标题匹配、七选五等),难度波动较大,对篇章结构和逻辑理解要求高。 Part C:英译汉,要求翻译一个结构复杂的长难句,分值10分,是难点。 |
Part A:文章篇幅较短,句子相对简单,题材更贴近生活和社会。 新题型:题型相对固定,难度较低。 英译汉:要求翻译一个或多个段落(约150词),句子结构相对简单,更侧重于对整段内容的理解和准确表达。 |
| 写作 | 小作文:应用文写作,与英语二要求类似。 大作文:图画作文,要求根据一幅或两幅图画进行描述、阐释和评论,对思辨能力和语言组织能力要求高。 |
小作文:应用文写作,与英语一要求类似。 大作文:图表作文(柱状图、饼图、线图、表格等),要求描述图表数据并进行分析,逻辑清晰即可。 |
各部分详细解析
适用专业 (最重要的区别)
这是决定你考英语一还是英语二的首要因素,它完全取决于你所报考的专业和学位类型。

-
考英语一的专业:
- 所有学术硕士(学硕)专业原则上都考英语一。
- 部分专业硕士(专硕)也可能考英语一,具体需要查阅目标院校的招生简章,法律(非法学)、建筑学、临床医学、口腔医学等专业的专硕部分院校也考英语一。
-
考英语二的专业:
- 绝大多数专业硕士(专硕)专业考英语二。
- 常见的有:工商管理、公共管理、会计、工程管理、旅游管理、图书情报、审计、艺术硕士、工程硕士等。
【重要提示】:以上是普遍规律,最权威的依据是你所报考院校当年的《硕士研究生招生专业目录》,务必在报名前仔细确认,不要想当然。
词汇与语法
- 词汇:两者的大纲词汇量要求都是约5500词,但英语一的考察“深度”大于英语二,英语一更爱考一个单词的生僻含义、派生词和固定搭配,而英语二更侧重考察单词在上下文中的常用含义。
- 语法:英语一的语法题(虽然现在不单独出题,但贯穿于阅读和翻译中)和长难句分析要求更高,很多句子结构嵌套复杂,需要考生具备扎实的语法功底才能拆解,英语二的句子结构则相对平实。
阅读理解
这是分值最高的部分(50分),也是体现难度差异的核心。

- 文章难度:英语一的阅读文章多选自西方主流报刊杂志(如The Economist, The Guardian, The New York Times等),题材涉及科技、经济、文化、社会、法律等,观点抽象,论证严谨,英语二的文章则多选于较为通俗的报刊或网站,语言更生活化,观点更直接。
- 新题型:英语一的新题型有三种备选题型,难度和不确定性都更大,考验的是对文章整体结构和逻辑线索的宏观把握,英语二的新题型主要是“小标题匹配”或“多项对应”,难度相对较低,答案在原文中通常能找到明确的对应信息。
- 翻译:这是两者最显著的区别之一。
- 英语一:翻译一个划线长难句(约30词),虽然只是“一句”,但这句话可能包含多个从句、非谓语动词、倒装等复杂结构,要求“信、达、雅”,非常考验精准的语言转换能力。
- 英语二:翻译一个或多个段落(约150词),句子普遍较短,结构简单,考察的重点是对整段话信息的准确传达,而不是对单个复杂句子的精雕细琢。
写作
- 小作文:两者完全一样,都是应用文写作(如书信、通知、备忘录等),要求100词左右,难度相当。
- 大作文:这是两者另一个显著区别。
- 英语一:图画作文,你需要先看懂图画(讽刺、隐喻、正面引导等),然后用文字描述图画内容,阐释其深层含义,并发表自己的评论,这要求考生具备较强的观察、联想和思辨能力。
- 英语二:图表作文,你需要先描述图表中的核心数据(如上升、下降、最大值、最小值等),然后分析数据变化的原因或反映的问题,最后给出预测或建议,这要求考生具备数据分析和逻辑阐述能力。
总结与备考建议
| 特点 | 英语一 | 英语二 |
|---|---|---|
| 定位 | 学术研究型人才的选拔 | 应用型、专业型人才的选拔 |
| 难、深、抽象、思辨 | 易、浅、具体、实用 | |
| 适合人群 | 基础较好,目标为985/211高校学硕,或对语言有自信的考生。 | 基础一般,目标为专硕,或希望英语拉分不拖后腿的考生。 |
备考建议:
- 先定专业,再定英语:你的专业决定了你考英语一还是英语二,这是第一步,也是最重要的一步。
- 基础决定上限:无论考哪种,词汇和语法都是地基,英语一考生要在词汇深度和长难句分析上多下功夫;英语二考生则要确保词汇基础牢固,语法体系清晰。
- 针对性练习:不要用英语一的真题去准备英语二,反之亦然,它们的题型、难度和考察重点都有差异,针对性练习才能事半功倍。
- 写作是提分关键:对于很多考生来说,阅读和翻译的差距可能在5-10分,但写作的差距可能达到15-20分,一定要重视写作的练习,形成自己的模板和思路,英语一考生多练习看图说话,英语二考生多练习数据描述和分析。
希望这份详细的对比能帮助你彻底搞清楚考研英语一和英语二的区别,从而更有针对性地投入到复习中去!祝你备考顺利,成功上岸!

