这合法吗?是“N”还是“N+1”?
我们需要明确几个关键概念:

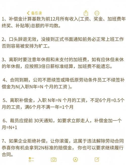
- N (经济补偿金):根据《劳动合同法》,公司单方面解除劳动合同,需要支付的经济补偿金,计算方式是:工作年限 × 解除合同前12个月的平均工资,工作每满一年支付一个月工资,六个月以上不满一年的按一年算,不满六个月的按半个月算。
- N+1 (代通知金 + 经济补偿金):这是在特定情况下,公司在未提前30天书面通知员工的情况下解除劳动合同时,需要额外支付的“代通知金”(相当于1个月工资)。
- 2N (违法解除赔偿金):如果公司解除劳动合同的行为被认定为违法,则需要支付双倍的经济补偿金,即“2N”。
分析您的情况:“劝退” + 半个月工资
公司提出“劝退”,本质上是希望您主动提出辞职,而您提到的“补半个月工资”,很可能是一种策略,通常对应以下两种情况:
公司希望您主动辞职(最常见)
- 公司的目的:如果公司能说服您主动辞职,他们就不需要支付法定的“N”或“N+1”的经济补偿金,他们支付的“半个月工资”更像是一种“分手费”或“安抚费”,目的是让您心平气和地走人,避免您去申请劳动仲裁。
- 对您的影响:
- 非常不划算:假设您在公司工作了5年,法定应得的经济补偿金是“5N”,如果公司只给您“0.5N”让您主动辞职,您会损失“4.5N”的权益。
- 影响失业金领取:主动辞职通常无法领取失业保险金,而公司单方面解除合同(非因劳动者过错)则可以。
在这种情况下,绝对不要签署任何“主动辞职”的文件,这是公司规避法律责任的典型手段。
公司准备合法辞退您,但按最低标准支付
- 公司的目的:公司可能评估后认为,您的工作年限较短(工作了2个月),法定“N”就是半个月工资,他们直接按法定最低标准来支付,并称之为“补偿”。
- 对您的影响:
- 可能合法,也可能不合法:这取决于您的实际工作年限和平均工资。
- 例如:如果您在公司工作了2年零1个月,法定“N”应为3个月工资,如果公司只给半个月,那就是违法的。
- 例如:如果您在公司工作了2个月,法定“N”确实是半个月工资,那么公司支付半个月就是合法的。
您需要核实自己的工作年限和离职前12个月的平均工资,来判断这个“半个月工资”是否合法。
您应该怎么做?(行动步骤)
无论公司怎么说,您都要保持冷静,按照以下步骤来维护自己的权益:

第1步:核实信息,明确自身权益
-
计算法定补偿金(N):
- 工作年限:精确到月,2025年6月1日入职,2025年5月31日离职,就是5年。
- 月平均工资:计算您离职前12个月的应发工资总额(包括基本工资、奖金、津贴、补贴等),然后除以12,这个工资有上限(不超过当地社平工资的3倍)和下限(不得低于当地最低工资标准)。
-
判断是否符合“N+1”:
- 公司是否提前30天书面通知您解除合同?如果没有,他们需要额外支付“1”作为代通知金。
- 公司解除合同的理由是否合法?您是否严重违反公司规章制度、严重失职、被依法追究刑事责任等,如果不是,他们的解除行为可能就是违法的,您有权主张“2N”。
第2步:明确沟通,保留证据
- 不要轻易签字:绝对不要在《协商解除劳动合同协议》、《员工辞职申请表》或任何由您主动辞职的文件上签字,一旦签字,就很难再主张公司单方面解雇。
- 要求书面通知:如果公司明确要辞退您,要求他们出具一份《解除劳动合同通知书》,这份文件是关键证据,上面会写明解除原因、日期、补偿方案等。
- 记录沟通内容:在与HR或领导沟通时,可以进行录音(注意,在公开或自己参与的场合录音通常可以作为证据),并保存好相关的聊天记录、邮件等。
第3步:评估方案,做出选择
根据沟通和核实的情况,您有以下几种选择:
-
选择A:接受公司的方案(不推荐)

- 前提:您确认公司支付的“半个月工资”就是法定的“N”(比如您工作不满半年),并且您非常想尽快离职,不想耗费时间和精力去维权。
- 注意:即使接受,也务必签署一份《协商解除劳动合同协议》,在协议中白纸黑字写明:双方于某年某月某日协商一致解除劳动合同,公司一次性向您支付经济补偿金共计XX元(大写),双方再无任何劳动争议,这是保障您能拿到钱的最后一道防线。
-
选择B:拒绝公司的方案,要求合法补偿(推荐)
- 做法:明确告诉HR,您不接受“劝退”,如果公司确实要解除劳动合同,请依法支付“N”或“N+1”的补偿金,如果公司拒绝,您可以向公司所在地的人力资源和社会保障局(劳动监察大队)投诉,或申请劳动仲裁。
-
选择C:寻找更好的下家,同时争取权益
这是最理想的情况,您可以在找工作的过程中,与公司周旋,如果公司坚持要您走,而您又找到了新工作,就可以果断拿起法律武器维权,要求公司支付“2N”的赔偿金。
| 情况 | 公司行为 | 您的权益 | 您的行动 |
|---|---|---|---|
| 最常见陷阱 | “劝退” + “半个月工资”,目的是让您主动辞职。 | 法定补偿为“N”(可能远超半个月),并可领取失业金。 | 拒绝签字! 要求公司出具《解除劳动合同通知书》,并按“N”或“N+1”补偿。 |
| 可能合法 | “辞退” + “半个月工资”,您的工作年限确实很短(如工作2个月)。 | 法定补偿“N”就是半个月。 | 核实无误后,可考虑接受,但必须签《协商解除协议》明确金额。 |
| 明显违法 | “辞退” + “半个月工资”,您的工作年限较长(如工作2年)。 | 法定补偿“N”远超半个月,公司行为可能违法,可主张“2N”。 | 坚决拒绝,收集证据,准备申请劳动仲裁。 |
最后提醒:劳动仲裁有1年的时效期,从您知道或应当知道权利被侵害之日起计算,不要因为觉得麻烦或害怕而放弃自己的合法权益,如果金额较大或情况复杂,建议咨询专业的劳动法律师。
