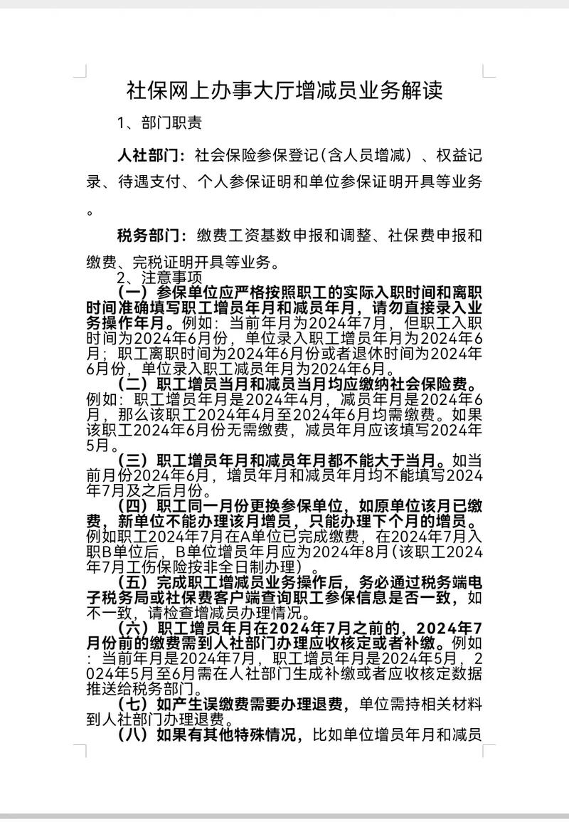
公司HR在办理社保增减员时,需严格按照当地社保政策规定及操作流程执行,确保员工社保权益的准确记录与转移,以下是具体操作步骤及注意事项:

社保增员办理流程
增员条件
新入职员工、试用期转正员工、劳务派遣人员入职、跨地区社保转入等情况均需办理增员,需在员工入职30日内完成申报,避免因逾期导致员工无法享受社保待遇。
所需材料
- 员工身份证复印件(正反面);
- 户口本复印件(非本地户籍需提供居住证或居住登记证明);
- 劳动合同复印件;
- 一寸免冠照片(部分地区要求);
- 《社会保险登记表》(部分地区可在系统内直接填写)。
办理方式
(1)线上办理:通过当地人社局官网、政务服务APP或第三方社保服务平台(如支付宝、微信“城市服务”)提交材料,上传扫描件后等待审核。
(2)线下办理:携带材料至参保地社保经办机构窗口提交,部分城市支持自助终端机操作。
操作步骤

- 登录社保系统,选择“单位职工增员”模块;
- 录入员工个人信息(姓名、身份证号、户籍地址、用工形式等);
- 选择参保险种(养老、医疗、失业、工伤、生育);
- 确认缴费基数(需按员工上月平均工资或当地社平工资核定);
- 提交后打印《社保增员受理回执》,留存备查。
注意事项
- 员工户籍性质影响参保类型(如农村户籍不可参加生育险,部分地区已放开);
- 缴费基数需符合当地上下限标准(如2025年某市养老缴费基数下限为4491元,上限为24891元);
- 增员当月生效,次月开始扣费,需确保工资发放与申报基数一致。
社保减员办理流程
减员情形
员工离职、退休、死亡、跨地区社保转出、重复参保等情况需办理减员,需在员工离职或发生变动当月内完成申报。
所需材料
- 员工离职证明(解除劳动合同通知书、退休批文等);
- 身份证复印件(如员工已故,需提供死亡证明);
- 《社保减员申请表》(部分地区系统内可直接操作)。
办理方式
线上或线下操作,与增员流程一致,部分地区支持“一键减员”功能(如批量离职时)。
操作步骤
- 登录社保系统,选择“职工减员”模块;
- 录入员工身份证号及减员原因;
- 选择减员生效日期(通常为离职当月或次月,需结合当地政策);
- 提交后打印《社保减员回执》,同步办理社保关系转移(如员工异地就业)。
注意事项
- 减员当月需停止社保缴费,否则单位需承担额外费用;
- 员工跨省转移需先办理减员,再开具《基本养老保险参保缴费凭证》;
- 离职后员工医保个人账户余额可提取或转移,部分地区需本人申请。
常见问题处理
- 信息填写错误:发现录入错误需在当月申报期内作废重报,次月更正需提交《信息变更申请表》。
- 系统审核失败:核对材料是否完整(如居住证是否在有效期内),或联系社保机构咨询失败原因。
相关问答FAQs
Q1: 员工入职当月未及时办理增员,次月补缴会影响待遇吗?
A: 可能会影响,部分地区允许补缴,但生育津贴、医保报销等需连续参保,断缴可能导致无法享受待遇,建议HR严格把控时间节点,入职30日内务必完成增员。
Q2: 员工跨城市就业,社保如何转移?
A: 需分三步操作:① 原单位办理社保减员并开具《参保缴费凭证》;② 员工持凭证至新就业地社保机构申请转入;③ 新单位办理增员并衔接缴费年限,转移流程可通过“国家社会保险公共服务平台”线上办理,通常45个工作日内完成。
