公司换法人代表劳动合同是企业管理中常见的法律与人事问题,涉及劳动合同的连续性、员工权益保障及企业合规运营等多个维度,根据《中华人民共和国劳动合同法》及相关法律法规,法人代表的变更不影响劳动合同的履行,员工与公司之间的劳动关系不因法人更替而终止或变更,但企业在操作过程中需注意规范流程,以避免潜在劳动纠纷。

从法律性质来看,法人代表是依照法律或法人章程规定代表法人行使民事权利的主要负责人,其变更属于公司内部治理结构的调整,不影响公司的法人主体资格,劳动合同是员工与公司(作为用人单位)之间确立劳动关系、明确双方权利义务的协议,合同相对方是“公司”这一组织体,而非具体的法人代表,即使法人代表更换,原劳动合同继续有效,公司仍需按合同约定履行义务,员工也需继续履行劳动义务,原法定代表人签署的劳动合同在法定代表人变更后,对继任的法定代表人及公司仍具有约束力,无需重新签订劳动合同,除非双方协商一致对合同内容进行变更。
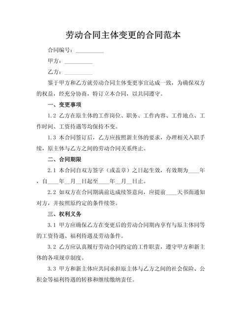
企业在法人代表变更后,应做好内部沟通与员工告知工作,虽然劳动合同无需重签,但公司应及时通过内部通知、会议等方式向员工说明法人代表变更的原因、新任法定代表人的信息及对公司运营的影响,消除员工可能产生的疑虑,确保员工队伍稳定,公司的人力资源部门应梳理现有劳动合同台账,确保合同信息与公司最新登记信息一致,必要时可补充签订《劳动合同主体变更确认书》或在原劳动合同上备注说明法人代表变更事宜,明确“本劳动合同签订后,公司法定代表人发生变更,不影响本劳动合同的履行”,以增强合同履行的确定性。
针对员工可能关心的社保缴纳、工资支付、福利待遇等问题,公司需明确其连续性,法人代表变更不影响公司为员工缴纳社会保险和住房公积金的义务,社保、公积金账户及缴费基数应保持不变;工资发放标准、时间及方式应按原劳动合同约定执行;带薪年假、婚假、产假等福利待遇也应继续按照国家规定及公司制度执行,若新任法定代表人对公司薪酬福利体系有调整计划,需遵循合法程序,与员工协商一致后方可实施,单方面变更可能构成违法。
若公司在法人代表变更过程中涉及名称、经营范围或注册资本等重大事项变更,且变更后的内容对劳动合同履行有实质性影响(如公司名称变更导致工作地点、岗位等调整),则需根据《劳动合同法》第三十五条规定,与员工协商一致后变更劳动合同相关内容,公司因业务重组需要变更名称,并随之调整部分员工的工作地点,此时公司应与受影响的员工协商,若未能达成一致,公司可在依法支付经济补偿后解除劳动合同,但不得强制变更。

在操作流程上,建议企业按以下步骤规范处理:一是完成工商变更登记,获取新的营业执照及法定代表人信息;二是梳理劳动合同文本,确认是否需补充备注或签订变更协议;三是向员工发出书面通知,说明法人代表变更事宜及劳动合同延续的承诺;四是更新内部人力资源管理系统及员工档案中的公司信息;五是确保社保、公积金等缴纳主体信息的及时变更,避免因信息滞后影响员工权益。
企业需注意留存相关证据材料,包括但不限于法人代表变更的工商登记文件、内部通知记录、劳动合同补充协议等,以备发生劳动纠纷时作为证据使用,若员工因法人代表变更提出异议或要求解除劳动合同,公司应耐心解释法律规定,协商解决,避免因处理不当引发不必要的诉讼风险。
相关问答FAQs:
-
问:公司更换法定代表人后,之前的劳动合同需要重新签订吗?
答:不需要,根据《劳动合同法》第三十三条规定,用人单位变更名称、法定代表人、主要负责人或者投资人等事项,不影响劳动合同的履行,法定代表人变更属于公司内部治理结构调整,不改变用人单位的主体资格,原劳动合同继续有效,双方仍需按原约定履行权利义务,若公司希望确认劳动合同的延续性,可补充签订《劳动合同主体变更确认书》或在原合同上备注说明。
-
问:法人代表变更后,公司能否单方面调整员工的工作岗位或薪资待遇?
答:不能,工作岗位、薪资待遇是劳动合同的核心内容,公司单方面调整属于变更劳动合同,需与员工协商一致并采用书面形式,若公司因经营需要调整岗位或薪资,应提供合理依据(如客观情况发生重大变化),并与员工协商;若协商不成,公司不得强制变更,否则可能构成违法变更,员工可要求继续履行原合同或主张赔偿金,除非双方协商一致,否则任何一方不得擅自变更劳动合同约定内容。
